2025年练出好成绩五年级数学下册人教版河南专版
注:目前有些书本章节名称可能整理的还不是很完善,但都是按照顺序排列的,请同学们按照顺序仔细查找。练习册 2025年练出好成绩五年级数学下册人教版河南专版 答案主要是用来给同学们做完题方便对答案用的,请勿直接抄袭。
第42页
- 第1页
- 第2页
- 第3页
- 第4页
- 第5页
- 第6页
- 第7页
- 第8页
- 第9页
- 第10页
- 第11页
- 第12页
- 第13页
- 第14页
- 第15页
- 第16页
- 第17页
- 第18页
- 第19页
- 第20页
- 第21页
- 第22页
- 第23页
- 第24页
- 第25页
- 第26页
- 第27页
- 第28页
- 第29页
- 第30页
- 第31页
- 第32页
- 第33页
- 第34页
- 第35页
- 第36页
- 第37页
- 第38页
- 第39页
- 第40页
- 第41页
- 第42页
- 第43页
- 第44页
- 第45页
- 第46页
- 第47页
- 第48页
- 第49页
- 第50页
- 第51页
- 第52页
- 第53页
- 第54页
- 第55页
- 第56页
- 第57页
- 第58页
- 第59页
- 第60页
- 第61页
- 第62页
- 第63页
- 第64页
- 第65页
- 第66页
- 第67页
- 第68页
- 第69页
- 第70页
- 第71页
- 第72页
- 第73页
- 第74页
1. 用带分数表示下图中的涂色部分。
像1$\frac{3}{4}$、2$\frac{1}{6}$这样由( )数和( )数合成的数叫作带分数。
像1$\frac{3}{4}$、2$\frac{1}{6}$这样由( )数和( )数合成的数叫作带分数。
答案:
1$\frac{3}{4}$ 2$\frac{1}{6}$ 整 真分
2. 把下面的假分数化成整数。
$\frac{6}{3}$=( ) $\frac{( )}{1}$ = 8
$\frac{18}{6}$=( ) $\frac{6}{2}$=( )
我发现:能化成整数的假分数的特点是______________________________。
$\frac{6}{3}$=( ) $\frac{( )}{1}$ = 8
$\frac{18}{6}$=( ) $\frac{6}{2}$=( )
我发现:能化成整数的假分数的特点是______________________________。
答案:
2 8 3 3 分子是分母的倍数
3. 把下面的假分数化成带分数。
$\frac{11}{2}$=( ) $\frac{16}{9}$=( )
$\frac{126}{125}$=( ) $\frac{33}{20}$=( )
我发现:能化成带分数的假分数的特点是______________________________。
$\frac{11}{2}$=( ) $\frac{16}{9}$=( )
$\frac{126}{125}$=( ) $\frac{33}{20}$=( )
我发现:能化成带分数的假分数的特点是______________________________。
答案:
5$\frac{1}{2}$ 1$\frac{7}{9}$ 1$\frac{1}{125}$ 1$\frac{13}{20}$ 分子不是分母的倍数
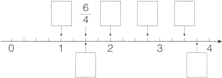
4. 在直线上面的 里填上假分数,下面的 里填上带分数。
答案:
5. 在___里填上“>”“<”或“=”。
$\frac{3}{5}$__1 $\frac{9}{17}$__$\frac{6}{17}$ 1__$\frac{8}{8}$
4$\frac{3}{5}$__$\frac{22}{5}$ $\frac{10}{2}$__5 6$\frac{2}{3}$__$\frac{21}{3}$
$\frac{3}{5}$__1 $\frac{9}{17}$__$\frac{6}{17}$ 1__$\frac{8}{8}$
4$\frac{3}{5}$__$\frac{22}{5}$ $\frac{10}{2}$__5 6$\frac{2}{3}$__$\frac{21}{3}$
答案:
< > = > = <
6. 动物园里有7头大象,4只金丝猴。金丝猴的数量是大象的几分之几?大象的数量是金丝猴的几分之几?
答案:
4÷7 = $\frac{4}{7}$ 7÷4 = $\frac{7}{4}$
答:金丝猴的数量是大象的$\frac{4}{7}$;大象的数量是金丝猴的$\frac{7}{4}$。
答:金丝猴的数量是大象的$\frac{4}{7}$;大象的数量是金丝猴的$\frac{7}{4}$。
7. 一瓶止咳糖浆,说明书部分如图所示。这瓶止咳糖浆可以服用几天?(用带分数表示)
答案:
2×3 = 6(mL) 25÷6 = 4$\frac{1}{6}$(天)
答:这瓶止咳糖浆可以服用4$\frac{1}{6}$天。
答:这瓶止咳糖浆可以服用4$\frac{1}{6}$天。
8. 一个假分数的分子是23,把它化成带分数后,分子、分母和整数部分是连续的自然数。
这个假分数是多少?化成带分数是多少?
这个假分数是多少?化成带分数是多少?
答案:
23 = 4×5 + 3
答:这个假分数是$\frac{23}{4}$或$\frac{23}{5}$,化成带分数是5$\frac{3}{4}$或4$\frac{3}{5}$。
解析:根据假分数化带分数的方法,分子除以分母商为整数部分,余数为分子,分母不变。此数不大,可用试商的方法解答,设分母为2,23÷2 = 11……1,不合题意;设分母为3,23÷3 = 7……2,不合题意;设分母为4,23÷4 = 5……3,符合题意,据此解答。
答:这个假分数是$\frac{23}{4}$或$\frac{23}{5}$,化成带分数是5$\frac{3}{4}$或4$\frac{3}{5}$。
解析:根据假分数化带分数的方法,分子除以分母商为整数部分,余数为分子,分母不变。此数不大,可用试商的方法解答,设分母为2,23÷2 = 11……1,不合题意;设分母为3,23÷3 = 7……2,不合题意;设分母为4,23÷4 = 5……3,符合题意,据此解答。
查看更多完整答案,请扫码查看