1. 口算。
$\frac{1}{3}+\frac{1}{6}=$ $2-\frac{4}{5}=$
$\frac{1}{3}÷\frac{1}{6}=$ $2×\frac{8}{5}=$
$\frac{3}{4}+\frac{5}{8}=$ $\frac{3}{4}-\frac{5}{8}=$
$\frac{1}{5}+\frac{4}{5}=$ $\frac{3}{2}÷6=$
$\frac{1}{5}×\frac{4}{5}=$ $4÷\frac{4}{5}=$
$\frac{1}{3}+\frac{1}{6}=$ $2-\frac{4}{5}=$
$\frac{1}{3}÷\frac{1}{6}=$ $2×\frac{8}{5}=$
$\frac{3}{4}+\frac{5}{8}=$ $\frac{3}{4}-\frac{5}{8}=$
$\frac{1}{5}+\frac{4}{5}=$ $\frac{3}{2}÷6=$
$\frac{1}{5}×\frac{4}{5}=$ $4÷\frac{4}{5}=$
答案:
1. 口算。
$\frac{1}{3} + \frac{1}{6} = \frac{1}{2}$ $2 - \frac{4}{5} = 1\frac{1}{5}$
$\frac{1}{3} ÷ \frac{1}{6} = 2$ $2 × \frac{8}{5} = \frac{16}{5}$
$\frac{3}{4} + \frac{5}{8} = \frac{11}{8}$ $\frac{3}{4} - \frac{5}{8} = \frac{1}{8}$
$\frac{1}{5} + \frac{4}{5} = 1$ $\frac{3}{2} ÷ 6 = \frac{1}{4}$
$\frac{1}{5} × \frac{4}{5} = \frac{4}{25}$ $4 ÷ \frac{4}{5} = 5$
$\frac{1}{3} + \frac{1}{6} = \frac{1}{2}$ $2 - \frac{4}{5} = 1\frac{1}{5}$
$\frac{1}{3} ÷ \frac{1}{6} = 2$ $2 × \frac{8}{5} = \frac{16}{5}$
$\frac{3}{4} + \frac{5}{8} = \frac{11}{8}$ $\frac{3}{4} - \frac{5}{8} = \frac{1}{8}$
$\frac{1}{5} + \frac{4}{5} = 1$ $\frac{3}{2} ÷ 6 = \frac{1}{4}$
$\frac{1}{5} × \frac{4}{5} = \frac{4}{25}$ $4 ÷ \frac{4}{5} = 5$
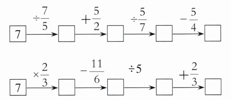
2. 填空。

答案:
2. 填空。
$7÷\frac{7}{5} \to 5 + \frac{5}{2} \to \frac{15}{2} ÷ \frac{5}{7} \to \frac{21}{2} + 4 \to \frac{37}{4}$
$7 × \frac{2}{3} \to \frac{14}{3} ÷ 5 \to \frac{17}{6} ÷ 5(原图此处模糊,根据计算结果反推应为÷ 5) \to \frac{17}{30} + \frac{2}{3} \to \frac{37}{30}$ (原图此处模糊,根据计算结果反推应为$+\frac{2}{3}$ )
$7÷\frac{7}{5} \to 5 + \frac{5}{2} \to \frac{15}{2} ÷ \frac{5}{7} \to \frac{21}{2} + 4 \to \frac{37}{4}$
$7 × \frac{2}{3} \to \frac{14}{3} ÷ 5 \to \frac{17}{6} ÷ 5(原图此处模糊,根据计算结果反推应为÷ 5) \to \frac{17}{30} + \frac{2}{3} \to \frac{37}{30}$ (原图此处模糊,根据计算结果反推应为$+\frac{2}{3}$ )
3. 按规律在()里填适当的数。
(1)$\frac{1}{2},\frac{2}{4},\frac{3}{8},\frac{4}{16},$(
(2)$\frac{1}{2},\frac{1}{3},\frac{1}{6},\frac{1}{18},$(
(3)$\frac{1}{2},\frac{3}{2},\frac{3}{4},\frac{9}{8},$(
(1)$\frac{1}{2},\frac{2}{4},\frac{3}{8},\frac{4}{16},$(
$\frac{5}{32}$
),($\frac{6}{64}$
)。(2)$\frac{1}{2},\frac{1}{3},\frac{1}{6},\frac{1}{18},$(
$\frac{1}{108}$
),($\frac{1}{1944}$
)。(3)$\frac{1}{2},\frac{3}{2},\frac{3}{4},\frac{9}{8},$(
$\frac{27}{32}$
),($\frac{243}{256}$
)。
答案:
3. 按规律在( )里填适当的数。
(1)$\frac{1}{2}, \frac{2}{4}, \frac{3}{8}, \frac{4}{16}, (\frac{5}{32}), (\frac{6}{64})$
(2)$\frac{1}{2}, \frac{1}{3}, \frac{1}{6}, \frac{1}{18}, (\frac{1}{108}), (\frac{1}{1944})$
(3)$\frac{1}{2}, \frac{3}{2}, \frac{3}{4}, \frac{9}{8}, (\frac{27}{32}), (\frac{243}{256})$
(1)$\frac{1}{2}, \frac{2}{4}, \frac{3}{8}, \frac{4}{16}, (\frac{5}{32}), (\frac{6}{64})$
(2)$\frac{1}{2}, \frac{1}{3}, \frac{1}{6}, \frac{1}{18}, (\frac{1}{108}), (\frac{1}{1944})$
(3)$\frac{1}{2}, \frac{3}{2}, \frac{3}{4}, \frac{9}{8}, (\frac{27}{32}), (\frac{243}{256})$
4. 先观察,再填空。
(1)$\frac{3}{2}=1+\frac{1}{2}$
$\frac{5}{6}=\frac{1}{2}+\frac{1}{3}$
$\frac{7}{12}=\frac{1}{3}+\frac{1}{4}$
$\frac{9}{20}=\frac{(\ \ \ \ \ \ )}{(\ \ \ \ \ \ )}+\frac{(\ \ \ \ \ \ )}{(\ \ \ \ \ \ )}$
$\frac{11}{30}=\frac{(\ \ \ \ \ \ )}{(\ \ \ \ \ \ )}+\frac{(\ \ \ \ \ \ )}{(\ \ \ \ \ \ )}$
(2)$\frac{9}{2}÷3=\frac{9}{2}-3$
$\frac{16}{3}÷4=\frac{16}{3}-4$
$\frac{25}{4}÷5=$( )-( )
( )
( )
(1)$\frac{3}{2}=1+\frac{1}{2}$
$\frac{5}{6}=\frac{1}{2}+\frac{1}{3}$
$\frac{7}{12}=\frac{1}{3}+\frac{1}{4}$
$\frac{9}{20}=\frac{(\ \ \ \ \ \ )}{(\ \ \ \ \ \ )}+\frac{(\ \ \ \ \ \ )}{(\ \ \ \ \ \ )}$
$\frac{11}{30}=\frac{(\ \ \ \ \ \ )}{(\ \ \ \ \ \ )}+\frac{(\ \ \ \ \ \ )}{(\ \ \ \ \ \ )}$
(2)$\frac{9}{2}÷3=\frac{9}{2}-3$
$\frac{16}{3}÷4=\frac{16}{3}-4$
$\frac{25}{4}÷5=$( )-( )
( )
( )
答案:
4. 先观察,再填空。
(1)$\frac{3}{2} = 1 + \frac{1}{2}$
$\frac{5}{6} = \frac{1}{2} + \frac{1}{3}$
$\frac{7}{12} = \frac{1}{3} + \frac{1}{4}$
$\frac{9}{20} = \frac{(1)}{(4)} + \frac{(1)}{(5)}$
$\frac{11}{30} = \frac{(1)}{(5)} + \frac{(1)}{(6)}$
(2)$\frac{9}{2} ÷ 3 = \frac{9}{2} - 3$
$\frac{16}{3} ÷ 4 = \frac{16}{3} - 4$
$\frac{25}{4} ÷ 5 = (\frac{25}{4}) - (5)$
$(\frac{36}{5} ÷ 6 = \frac{36}{5} - 6)$
$(\frac{49}{6} ÷ 7 = \frac{49}{6} - 7)$
(1)$\frac{3}{2} = 1 + \frac{1}{2}$
$\frac{5}{6} = \frac{1}{2} + \frac{1}{3}$
$\frac{7}{12} = \frac{1}{3} + \frac{1}{4}$
$\frac{9}{20} = \frac{(1)}{(4)} + \frac{(1)}{(5)}$
$\frac{11}{30} = \frac{(1)}{(5)} + \frac{(1)}{(6)}$
(2)$\frac{9}{2} ÷ 3 = \frac{9}{2} - 3$
$\frac{16}{3} ÷ 4 = \frac{16}{3} - 4$
$\frac{25}{4} ÷ 5 = (\frac{25}{4}) - (5)$
$(\frac{36}{5} ÷ 6 = \frac{36}{5} - 6)$
$(\frac{49}{6} ÷ 7 = \frac{49}{6} - 7)$
5. 计算。
$\frac{3}{2}-\frac{5}{6}+\frac{7}{12}-\frac{9}{20}+\frac{11}{30}-\frac{13}{42}+\frac{15}{56}$
$\frac{3}{2}-\frac{5}{6}+\frac{7}{12}-\frac{9}{20}+\frac{11}{30}-\frac{13}{42}+\frac{15}{56}$
答案:
5. 计算。
$\frac{3}{2} - \frac{5}{6} + \frac{7}{12} - \frac{9}{20} + \frac{11}{30} - \frac{13}{42} + \frac{15}{56}$
$= 1 + \frac{1}{2} - (\frac{1}{2} + \frac{1}{3}) + \frac{1}{3} + \frac{1}{4} - (\frac{1}{4} + \frac{1}{5}) + (\frac{1}{5} + \frac{1}{6}) - (\frac{1}{6} + \frac{1}{7}) + \frac{1}{7} + \frac{1}{8}$
$= 1 + \frac{1}{8}$
$= 1\frac{1}{8}$
$\frac{3}{2} - \frac{5}{6} + \frac{7}{12} - \frac{9}{20} + \frac{11}{30} - \frac{13}{42} + \frac{15}{56}$
$= 1 + \frac{1}{2} - (\frac{1}{2} + \frac{1}{3}) + \frac{1}{3} + \frac{1}{4} - (\frac{1}{4} + \frac{1}{5}) + (\frac{1}{5} + \frac{1}{6}) - (\frac{1}{6} + \frac{1}{7}) + \frac{1}{7} + \frac{1}{8}$
$= 1 + \frac{1}{8}$
$= 1\frac{1}{8}$
6. 粮店里有一批粮食,卖出$\frac{4}{5}$后,又运进26吨,这时店里的粮食比原来少$\frac{3}{7}$。粮店里原来有粮食多少吨?
答案:
6. 粮店里有一批粮食,卖出$\frac{4}{5}$后,又运进26吨,这时店里的粮食比原来少$\frac{3}{7}$。粮店里原来有粮食多少吨?
解:设原来有粮食$x$吨。
$(1 - \frac{4}{5}) × x + 26 = (1 - \frac{3}{7}) × x$
$x = 70$
答:粮店里原来有粮食70吨。
解:设原来有粮食$x$吨。
$(1 - \frac{4}{5}) × x + 26 = (1 - \frac{3}{7}) × x$
$x = 70$
答:粮店里原来有粮食70吨。
查看更多完整答案,请扫码查看