第15页
- 第1页
- 第2页
- 第3页
- 第4页
- 第5页
- 第6页
- 第7页
- 第8页
- 第9页
- 第10页
- 第11页
- 第12页
- 第13页
- 第14页
- 第15页
- 第16页
- 第17页
- 第18页
- 第19页
- 第20页
- 第21页
- 第22页
- 第23页
- 第24页
- 第25页
- 第26页
- 第27页
- 第28页
- 第29页
- 第30页
- 第31页
- 第32页
- 第33页
- 第34页
- 第35页
- 第36页
- 第37页
- 第38页
- 第39页
- 第40页
- 第41页
- 第42页
- 第43页
- 第44页
- 第45页
- 第46页
- 第47页
- 第48页
- 第49页
- 第50页
- 第51页
- 第52页
- 第53页
- 第54页
- 第55页
- 第56页
- 第57页
- 第58页
- 第59页
- 第60页
- 第61页
- 第62页
- 第63页
- 第64页
- 第65页
- 第66页
- 第67页
- 第68页
- 第69页
- 第70页
- 第71页
- 第72页
- 第73页
- 第74页
- 第75页
- 第76页
- 第77页
- 第78页
- 第79页
- 第80页
- 第81页
- 第82页
- 第83页
- 第84页
- 第85页
- 第86页
- 第87页
- 第88页
- 第89页
- 第90页
- 第91页
- 第92页
- 第93页
5 试商妙计。(算一算,填一填)
405÷47=
163÷19=
542÷57=
365÷38=
我发现:这些算式的商都是(
405÷47=
8……29
163÷19=
8……11
542÷57=
9……29
365÷38=
9……23
我发现:这些算式的商都是(
8
)或(9
),被除数和除数最高位上的数(相同
),并且被除数的前两位比除数(小
)。
答案:
8……29 8……11 9……29 9……23
(竖式略)
8 9 相同 小
(竖式略)
8 9 相同 小
6 市政府计划在公园种植 312 棵梧桐树以美化环境,
①每天种植 8 小时
②4 天能种 96 棵,照这样计算
③每棵树约需 30 分钟,已经种了 4 天
312÷(96÷4)=13(天)
答:工人们需要13天才能完成任务。
②
,工人们需要多少天才能完成任务?(先从下面选择一个合适的条件,把序号填在横线上,再解答)①每天种植 8 小时
②4 天能种 96 棵,照这样计算
③每棵树约需 30 分钟,已经种了 4 天
312÷(96÷4)=13(天)
答:工人们需要13天才能完成任务。
答案:
②
312÷(96÷4)=13(天)
答:工人们需要13天才能完成任务。
312÷(96÷4)=13(天)
答:工人们需要13天才能完成任务。
7 (易错题)一本书有 560 页,小兰从第一页开始看,刚看完的两页页码之和是 559。如果剩下的部分她平均每天看 37 页,那么她再看多少天能看完?
答案:
(559+1)÷2=280(页)
560-280=280(页)
280÷37=7(天)……21(页)
7+1=8(天)
答:她再看8天能看完。
560-280=280(页)
280÷37=7(天)……21(页)
7+1=8(天)
答:她再看8天能看完。
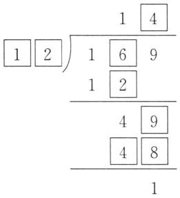
8 在□里填合适的数字。

答案:
解析 在第一个竖式中,根据被除数个位上的数字和余数,可以得出商个位上的数字与除数的乘积是48。根据被除数的最高位和商的最高位,可以得出除数十位上的数字是1。商个位上的数字与除数的乘积是48,所以除数可能是12,也可能是16,当除数是16时,16+4=20,与被除数最高位上的数字不符,所以除数只能是12,进而可以填写出其他方框里的数字。在第二个竖式中,根据712和商个位上的数字8,可以求出除数是89。再根据除数和商,可以填写出其他方框里的数字。
解析 在第一个竖式中,根据被除数个位上的数字和余数,可以得出商个位上的数字与除数的乘积是48。根据被除数的最高位和商的最高位,可以得出除数十位上的数字是1。商个位上的数字与除数的乘积是48,所以除数可能是12,也可能是16,当除数是16时,16+4=20,与被除数最高位上的数字不符,所以除数只能是12,进而可以填写出其他方框里的数字。在第二个竖式中,根据712和商个位上的数字8,可以求出除数是89。再根据除数和商,可以填写出其他方框里的数字。
查看更多完整答案,请扫码查看