一 计算下面各题。
$\frac{13}{36}+\frac{5}{36}+\frac{7}{36}$ $\frac{5}{12}+\frac{1}{12}+\frac{7}{12}$
$1-\frac{1}{16}-\frac{5}{16}$ $\frac{31}{39}-\frac{17}{39}-\frac{11}{39}$
$\frac{13}{36}+\frac{5}{36}+\frac{7}{36}$ $\frac{5}{12}+\frac{1}{12}+\frac{7}{12}$
$1-\frac{1}{16}-\frac{5}{16}$ $\frac{31}{39}-\frac{17}{39}-\frac{11}{39}$
答案:
一、$\frac{25}{36}$ $\frac{13}{12}$ $\frac{5}{8}$ $\frac{1}{13}$
二 在$\bigcirc$里填上“>”“<”或“=”。
$\frac{7}{12}-\frac{1}{12}\bigcirc\frac{3}{8}+\frac{1}{8}$ $\frac{11}{18}-\frac{5}{18}\bigcirc\frac{5}{6}-\frac{1}{6}$
$\frac{24}{25}-\frac{6}{25}-\frac{3}{25}\bigcirc\frac{1}{34}+\frac{51}{34}+\frac{11}{34}$
$\frac{7}{15}+\frac{1}{15}+\frac{14}{15}\bigcirc1-\frac{11}{20}-\frac{1}{20}$
$\frac{7}{12}-\frac{1}{12}\bigcirc\frac{3}{8}+\frac{1}{8}$ $\frac{11}{18}-\frac{5}{18}\bigcirc\frac{5}{6}-\frac{1}{6}$
$\frac{24}{25}-\frac{6}{25}-\frac{3}{25}\bigcirc\frac{1}{34}+\frac{51}{34}+\frac{11}{34}$
$\frac{7}{15}+\frac{1}{15}+\frac{14}{15}\bigcirc1-\frac{11}{20}-\frac{1}{20}$
答案:
二、= < < >
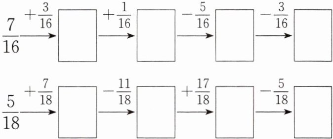
三 算式接龙。

答案:
三、$\frac{5}{8}$ $\frac{11}{16}$ $\frac{3}{8}$ $\frac{3}{16}$ $\frac{2}{3}$ $\frac{1}{18}$ 1 $\frac{13}{18}$
四 有甲、乙、丙三个施工队合修一条公路,甲队比乙队多修$\frac{9}{16}$千米,丙队比乙队少修$\frac{3}{16}$千米,甲队与丙队修的公路相差多少千米?
答案:
四、$\frac{9}{16}+\frac{3}{16}=\frac{3}{4}$(千米)
答:甲队与丙队修的公路相差$\frac{3}{4}$千米。
五 “天天鲜”水果店运进一批水果,各种水果占总数的情况如下表。

1. 苹果占几分之几?
2. 葡萄和草莓共占几分之几?
3. 你还能提出其他问题并解答吗?
1. 苹果占几分之几?
2. 葡萄和草莓共占几分之几?
3. 你还能提出其他问题并解答吗?
答案:
五、1. $1 - \frac{3}{17}-\frac{3}{17}-\frac{3}{17}-\frac{2}{17}-\frac{2}{17}=\frac{4}{17}$
答:苹果占$\frac{4}{17}$。
2. $\frac{2}{17}+\frac{2}{17}=\frac{4}{17}$
答:葡萄和草莓共占$\frac{4}{17}$。
3. 香蕉和橘子共占几分之几?
$\frac{3}{17}+\frac{3}{17}=\frac{6}{17}$
答:香蕉和橘子共占$\frac{6}{17}$。(答案不唯一)
六 一桶油,连油带桶共重$\frac{26}{5}$kg,用去一半油后,连油带桶共重$\frac{14}{5}$kg。油重多少千克?桶重多少千克?
答案:
六、$\frac{26}{5}-\frac{14}{5}=\frac{12}{5}$(kg) $\frac{12}{5}+\frac{12}{5}=\frac{24}{5}$(kg)
$\frac{26}{5}-\frac{24}{5}=\frac{2}{5}$(kg)
答:油重$\frac{24}{5}$千克,桶重$\frac{2}{5}$千克。
查看更多完整答案,请扫码查看