1. 先说出运算顺序,再计算。
$75×12 + 280÷35$
$280 + 360÷12 - 189$
$72÷36×(82 + 28)$
$240÷[(36 + 28)÷8]$
$75×12 + 280÷35$
$280 + 360÷12 - 189$
$72÷36×(82 + 28)$
$240÷[(36 + 28)÷8]$
答案:
1.75×12+280÷35=900+8=908
2.280+360÷12-189=280+30-189=310-189
3.72÷36×(82+28)=72÷36×110=2×110=220
4.240÷[(36+28)÷8]=240÷[64÷8]=240÷8=30
2.280+360÷12-189=280+30-189=310-189
3.72÷36×(82+28)=72÷36×110=2×110=220
4.240÷[(36+28)÷8]=240÷[64÷8]=240÷8=30
2. 不改变算式$450÷50 - 5×2$中的运算符号,按要求添上括号,并计算。
(1)先算减法,再算除法,最后算乘法。
(2)先算减法,再算乘法,最后算除法。
(1)先算减法,再算除法,最后算乘法。
(2)先算减法,再算乘法,最后算除法。
答案:
(1)$450÷(50 - 5)×2 = 20$@@
(2)$450÷[(50 - 5)×2]=5$ 解析:这道题中有除法、减法和乘法,如果不加括号,按照运算顺序,应先计算除法和乘法,后算减法。
(1)要先算减法,应在50 - 5两边加上小括号。
(2)先算减法,再算乘法,应先给50 - 5加上小括号,再给(50 - 5)×2加上中括号。
(1)$450÷(50 - 5)×2 = 20$@@
(2)$450÷[(50 - 5)×2]=5$ 解析:这道题中有除法、减法和乘法,如果不加括号,按照运算顺序,应先计算除法和乘法,后算减法。
(1)要先算减法,应在50 - 5两边加上小括号。
(2)先算减法,再算乘法,应先给50 - 5加上小括号,再给(50 - 5)×2加上中括号。
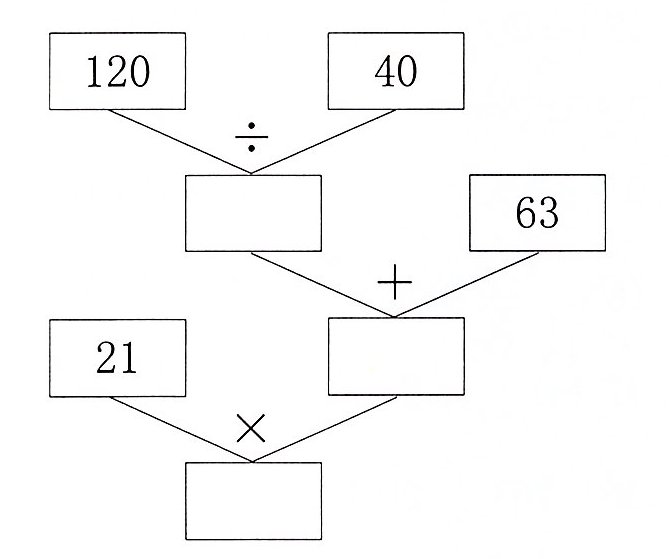
3. 按照顺序计算,并填写下面的$\square$,然后列出综合算式。

综合算式:____________________
综合算式:____________________
答案:
3 66 1386
$21×(120÷40 + 63)=1386$
4.(新情境·传统文化)粽子是端午节的传统美食。一家食品店的师傅和徒弟两人一共要包 800 个粽子,师傅每小时能包 52 个粽子,徒弟每小时比师傅少包 12 个。如果徒弟每天工作 4 小时,他单独包完这批粽子需要多少天?(列综合算式计算)
答案:
$800÷[(52 - 12)×4]=5(天)$
解析:根据“师傅每小时能包52个粽子,徒弟每小时比师傅少包12个”求出徒弟每小时能包(52 - 12)个粽子;再乘徒弟每天工作的时间,得出徒弟每天能包的粽子个数是(52 - 12)×4;最后根据“一共要包800个粽子”,用除法就能得出徒弟单独包完所有粽子需要的天数是800÷[(52 - 12)×4]。在列综合算式时,要根据运算顺序,正确添加小括号和中括号。
5. 在适当的位置添上括号,使等式成立。
(1)$7×9 + 12÷3 - 2 = 75$
(2)$7×9 + 12÷3 - 2 = 47$
(1)$7×9 + 12÷3 - 2 = 75$
(2)$7×9 + 12÷3 - 2 = 47$
答案:
(1)$7×9 + 12÷(3 - 2)=75$@@
(2)$7×[(9 + 12)÷3]-2 = 47$ 解析:
(1)观察等式,发现7×9的积63与75比较接近,两者相差75 - 63 = 12,可以考虑把其他数字凑成12。而12÷(3 - 2)=12,因此等式可写成7×9 + 12÷(3 - 2)=75。
(2)观察等式,以7为突破点,有7×7 = 49,49 - 2 = 47,只要考虑9 + 12÷3如何得到7,等式就能成立。而(9 + 12)÷3 = 7,因此等式可写成7×[(9 + 12)÷3]-2 = 47。
(1)$7×9 + 12÷(3 - 2)=75$@@
(2)$7×[(9 + 12)÷3]-2 = 47$ 解析:
(1)观察等式,发现7×9的积63与75比较接近,两者相差75 - 63 = 12,可以考虑把其他数字凑成12。而12÷(3 - 2)=12,因此等式可写成7×9 + 12÷(3 - 2)=75。
(2)观察等式,以7为突破点,有7×7 = 49,49 - 2 = 47,只要考虑9 + 12÷3如何得到7,等式就能成立。而(9 + 12)÷3 = 7,因此等式可写成7×[(9 + 12)÷3]-2 = 47。
查看更多完整答案,请扫码查看