第36页
- 第1页
- 第2页
- 第3页
- 第4页
- 第5页
- 第6页
- 第7页
- 第8页
- 第9页
- 第10页
- 第11页
- 第12页
- 第13页
- 第14页
- 第15页
- 第16页
- 第17页
- 第18页
- 第19页
- 第20页
- 第21页
- 第22页
- 第23页
- 第24页
- 第25页
- 第26页
- 第27页
- 第28页
- 第29页
- 第30页
- 第31页
- 第32页
- 第33页
- 第34页
- 第35页
- 第36页
- 第37页
- 第38页
- 第39页
- 第40页
- 第41页
- 第42页
- 第43页
- 第44页
- 第45页
- 第46页
- 第47页
- 第48页
- 第49页
- 第50页
- 第51页
- 第52页
- 第53页
- 第54页
- 第55页
- 第56页
- 第57页
- 第58页
- 第59页
- 第60页
- 第61页
- 第62页
- 第63页
- 第64页
- 第65页
- 第66页
- 第67页
- 第68页
- 第69页
- 第70页
- 第71页
- 第72页
- 第73页
- 第74页
- 第75页
- 第76页
- 第77页
- 第78页
- 第79页
4. 正常情况下,人体下列细胞中可能不会含有X染色体的是( )
A. 男性的生殖细胞
B. 女性的生殖细胞
C. 受精卵细胞
D. 口腔上皮细胞
A. 男性的生殖细胞
B. 女性的生殖细胞
C. 受精卵细胞
D. 口腔上皮细胞
答案:
A
5. 只要人的受精卵中含有一个SRY基因,该受精卵就发育成男孩,此基因在受精卵中通常位于( )
A. 常染色体上
B. X染色体上
C. Y染色体上
D. 常染色体和性染色体上
A. 常染色体上
B. X染色体上
C. Y染色体上
D. 常染色体和性染色体上
答案:
C
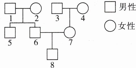
6. 下图为某家族的遗传系谱图。下列有关叙述错误的是( )

A. 8号个体与5号个体的Y染色体相同
B. 8号个体的Y染色体一定来自1号个体
C. 8号个体的X染色体可能来自3号个体
D. 8号个体的X染色体一定来自4号个体
A. 8号个体与5号个体的Y染色体相同
B. 8号个体的Y染色体一定来自1号个体
C. 8号个体的X染色体可能来自3号个体
D. 8号个体的X染色体一定来自4号个体
答案:
D
7. 唐氏综合征患者的主要病因是21号常染色体多一条,此病男患者的染色体组成是( )
A. 44条+XY
B. 44条+XXY
C. 45条+XY
D. 46条+XX
A. 44条+XY
B. 44条+XXY
C. 45条+XY
D. 46条+XX
答案:
C
8. 一名妇女怀孕,B超检查为“双胞胎”。下列对此分析错误的是( )
A. 人的性别是由精子中的性染色体决定的
B. 一个胎儿的染色体来自父亲,另一个胎儿的染色体来自母亲
C. 若双胞胎由一个受精卵发育而来,则都为男孩的概率为50%
D. 若双胞胎由两个受精卵发育而来,则都为男孩的概率为25%
A. 人的性别是由精子中的性染色体决定的
B. 一个胎儿的染色体来自父亲,另一个胎儿的染色体来自母亲
C. 若双胞胎由一个受精卵发育而来,则都为男孩的概率为50%
D. 若双胞胎由两个受精卵发育而来,则都为男孩的概率为25%
答案:
B
9. 某对夫妇先后生育了两胎,全部是女孩。下列有关其原因的分析,正确的是( )
A. 该女子所产生的卵细胞全部含有两条X染色体
B. 该男子所产生的精子全部含X染色体
C. 两次都是含X染色体的精子与卵细胞结合在一起
D. 以上三种情况均有可能出现
A. 该女子所产生的卵细胞全部含有两条X染色体
B. 该男子所产生的精子全部含X染色体
C. 两次都是含X染色体的精子与卵细胞结合在一起
D. 以上三种情况均有可能出现
答案:
C
10. 下列关于人性别决定的叙述,合理的是( )
A. 相貌相似的双胞胎姐弟,是由一个受精卵发育而来的
B. 成年男性产生的精子一定含有Y染色体
C. 成年女性产生的卵细胞中有23条性染色体
D. 双胞胎的性染色体组成不一定相同
A. 相貌相似的双胞胎姐弟,是由一个受精卵发育而来的
B. 成年男性产生的精子一定含有Y染色体
C. 成年女性产生的卵细胞中有23条性染色体
D. 双胞胎的性染色体组成不一定相同
答案:
D
★11. 下图为某人的一个体细胞及其染色体组成示意图,据图判断,下列叙述错误的是( )

A. 染色体存在于细胞核内
B. 体细胞中染色体是成对存在的
C. 此人体细胞的染色体组成为22条+XX
D. 图中的1~22为常染色体,a为性染色体
A. 染色体存在于细胞核内
B. 体细胞中染色体是成对存在的
C. 此人体细胞的染色体组成为22条+XX
D. 图中的1~22为常染色体,a为性染色体
答案:
C
查看更多完整答案,请扫码查看