一、看图写算式。
1.
$7 - 5 = $
$7 - 2 = $
2.
1.
$7 - 5 = $
2
$7 - 2 = $
5
2.
9
- 6
= 3
9
- 3
= 6
答案:
1. 2;5
2. 9 - 6 = 3;9 - 3 = 6
2. 9 - 6 = 3;9 - 3 = 6
二、先画一画,再写出差。


$0 1 2 3 4 5 6 7 8 9$
$6 - 2 =
$0 1 2 3 4 5 6 7 8 9$
$8 - 3 =
$0 1 2 3 4 5 6 7 8 9$
$6 - 2 =
4
$$0 1 2 3 4 5 6 7 8 9$
$8 - 3 =
5
$
答案:
1. 对于 $6 - 2$:
在数轴上,从6开始,向左移动2个单位,到达4。
所以 $6 - 2 = 4$,在方框中填入4。
2. 对于 $8 - 3$:
在数轴上,从8开始,向左移动3个单位,到达5。
所以 $8 - 3 = 5$,在方框中填入5。
在数轴上,从6开始,向左移动2个单位,到达4。
所以 $6 - 2 = 4$,在方框中填入4。
2. 对于 $8 - 3$:
在数轴上,从8开始,向左移动3个单位,到达5。
所以 $8 - 3 = 5$,在方框中填入5。
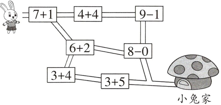
三、小兔回家只能通过得数是8的路口。小兔一共有(

3
)条路线可以顺利回家,画出其中一条路线。路线示例:7+1→6+2→3+5→小兔家
答案:
三、3
路线示例:7+1→6+2→3+5→小兔家
路线示例:7+1→6+2→3+5→小兔家
四、想一想,算一算。
$+ 3 = 9$ $- = 2$
$ = (

$+ 3 = 9$ $- = 2$
$ = (
6
)$ $ = (8
)$
答案:
1. 对于 $蝴蝶 + 3 = 9$:
$蝴蝶= 9 - 3$
$蝴蝶= 6$
2. 对于 $花-蝴蝶= 2$:
$花= 2 + 蝴蝶$
$花= 2 + 6$
$花= 8$
所以,$蝴蝶= 6$,$花= 8$。
$蝴蝶= 9 - 3$
$蝴蝶= 6$
2. 对于 $花-蝴蝶= 2$:
$花= 2 + 蝴蝶$
$花= 2 + 6$
$花= 8$
所以,$蝴蝶= 6$,$花= 8$。
查看更多完整答案,请扫码查看