2025年长江作业本同步练习册八年级地理上册中图版
注:目前有些书本章节名称可能整理的还不是很完善,但都是按照顺序排列的,请同学们按照顺序仔细查找。练习册 2025年长江作业本同步练习册八年级地理上册中图版 答案主要是用来给同学们做完题方便对答案用的,请勿直接抄袭。
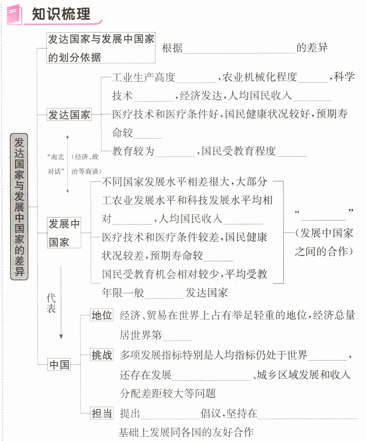
知识梳理

答案:
长 短 中游 不平衡不充分
下表为某年不同国家的人类发展指数(人类发展指数最高为 1,指数越高,表示发展水平越高)。据此完成 1~2 题。

1. 上述国家发展水平最高的是(
A. 美国
B. 挪威
C. 乍得
D. 日本
2. 乍得和日本两国的经济合作被称为(
A. “北北合作”
B. “南南合作”
C. “南北对话”
D. “南北差异”
1. 上述国家发展水平最高的是(
B
)A. 美国
B. 挪威
C. 乍得
D. 日本
2. 乍得和日本两国的经济合作被称为(
C
)A. “北北合作”
B. “南南合作”
C. “南北对话”
D. “南北差异”
答案:
1.B 2.C
查看更多完整答案,请扫码查看