2025年长江作业本同步练习册八年级地理上册中图版
注:目前有些书本章节名称可能整理的还不是很完善,但都是按照顺序排列的,请同学们按照顺序仔细查找。练习册 2025年长江作业本同步练习册八年级地理上册中图版 答案主要是用来给同学们做完题方便对答案用的,请勿直接抄袭。
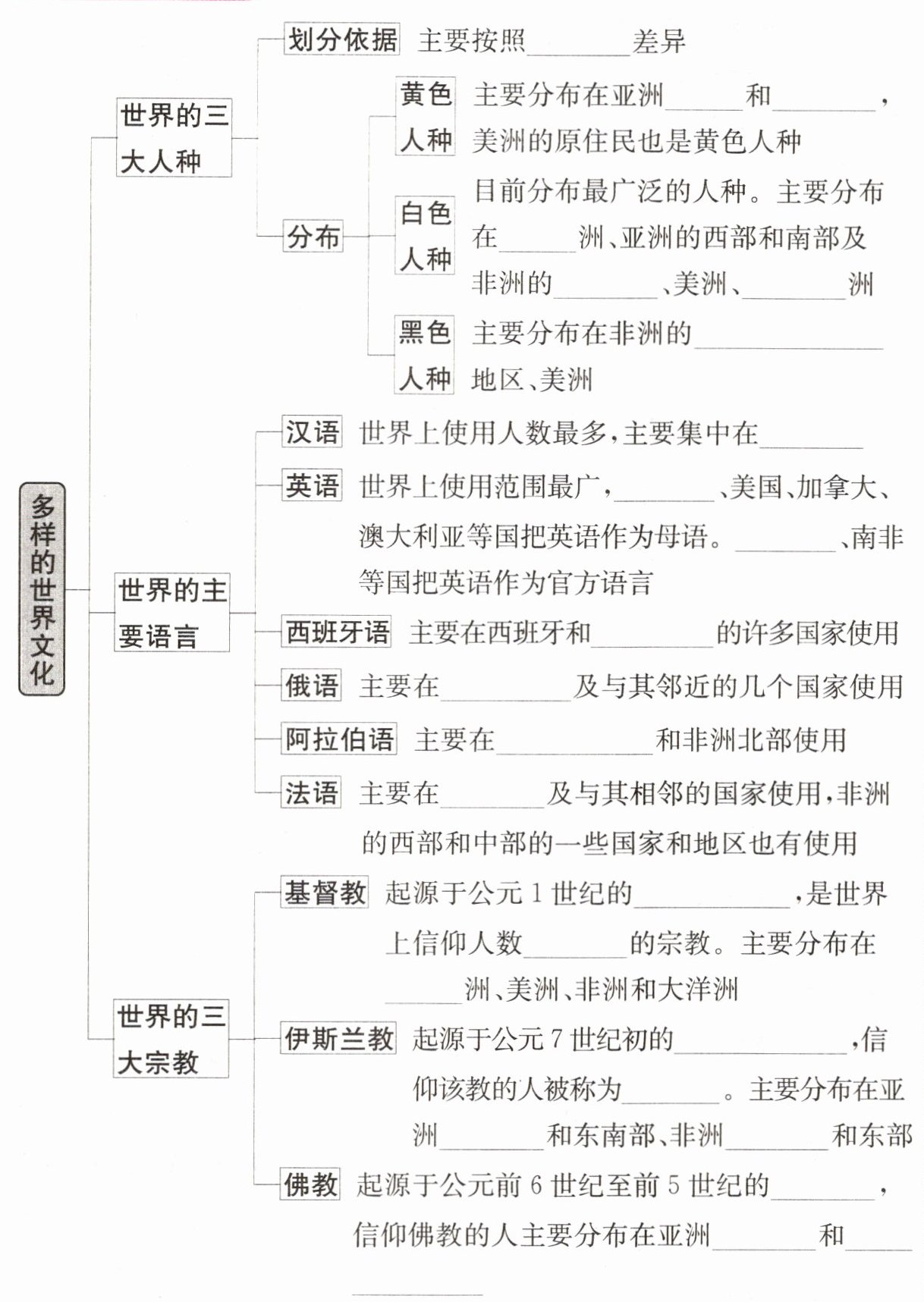
知识梳理

答案:
肤色 东部 东南部 欧 北部 大洋 撒哈拉沙漠以南 中国 英国 印度 拉丁美洲
俄罗斯 亚洲西部 法国 亚洲西部 最多 欧 阿拉伯半岛 穆斯林 西部 北部 古印度
东部 东南部
俄罗斯 亚洲西部 法国 亚洲西部 最多 欧 阿拉伯半岛 穆斯林 西部 北部 古印度
东部 东南部
环境对人种的形成有很大影响。长期生活在一个地方的人们,身体逐渐形成了适应该环境的特征。读图,完成1~2 题。

1. 黑种人的皮肤颜色反映他们早期居住在 (
A. 南极地区
B. 北极地区
C. 热带地区
D. 温带地区
2. 与黑种人相比,白种人鼻子高而窄,鼻孔通道长,体毛稠密。这反映了原住地突出的环境特征是 (
A. 炎热
B. 寒冷
C. 干旱
D. 湿润
1. 黑种人的皮肤颜色反映他们早期居住在 (
C
)A. 南极地区
B. 北极地区
C. 热带地区
D. 温带地区
2. 与黑种人相比,白种人鼻子高而窄,鼻孔通道长,体毛稠密。这反映了原住地突出的环境特征是 (
B
)A. 炎热
B. 寒冷
C. 干旱
D. 湿润
答案:
1.C 2.B
查看更多完整答案,请扫码查看