2025年长江作业本同步练习册八年级地理上册中图版
注:目前有些书本章节名称可能整理的还不是很完善,但都是按照顺序排列的,请同学们按照顺序仔细查找。练习册 2025年长江作业本同步练习册八年级地理上册中图版 答案主要是用来给同学们做完题方便对答案用的,请勿直接抄袭。
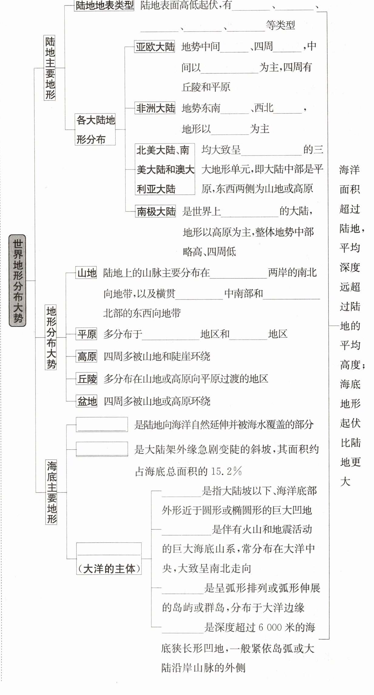
知识梳理

答案:
平原 高原 丘陵 山地 盆地 高 低 高原和山地 高 低 高原 南北纵列 海拔最高 环太平洋 亚欧大陆 河流沿岸 沿海
查看更多完整答案,请扫码查看