2025年长江作业本同步练习册八年级地理上册中图版
注:目前有些书本章节名称可能整理的还不是很完善,但都是按照顺序排列的,请同学们按照顺序仔细查找。练习册 2025年长江作业本同步练习册八年级地理上册中图版 答案主要是用来给同学们做完题方便对答案用的,请勿直接抄袭。
知识梳理

答案:
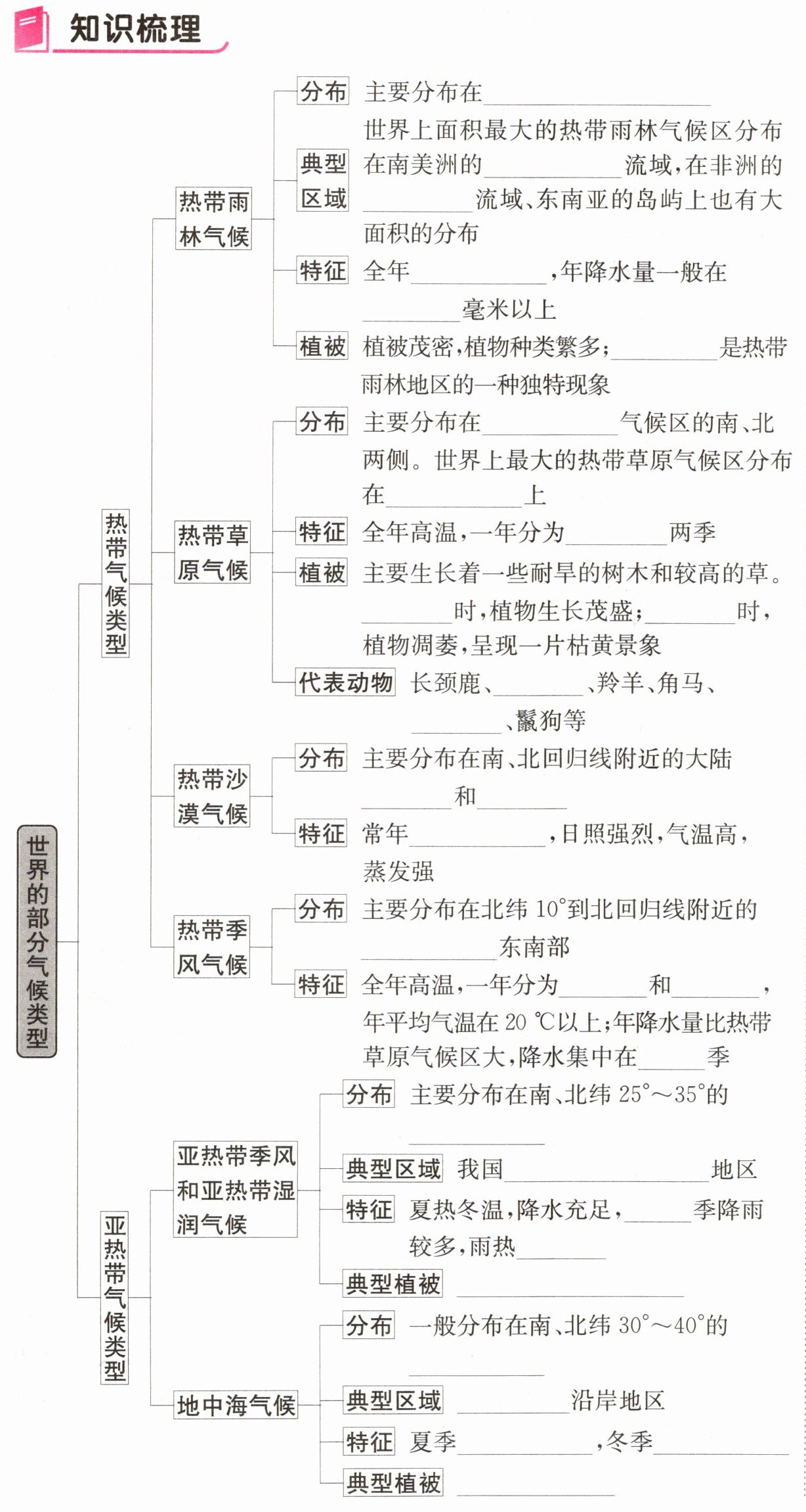
赤道及其附近地区 亚马孙河 刚果河 高温多雨 2000 板状根 热带雨林 非洲大陆
干、湿 湿季 干季 斑马 狮子 西部 内部 干旱少雨 亚欧大陆 旱季 雨季 雨
大陆东部 秦岭—淮河以南 夏 同期 亚热带常绿阔叶林 大陆西部 地中海 炎热干燥
温和多雨 常绿硬叶林
干、湿 湿季 干季 斑马 狮子 西部 内部 干旱少雨 亚欧大陆 旱季 雨季 雨
大陆东部 秦岭—淮河以南 夏 同期 亚热带常绿阔叶林 大陆西部 地中海 炎热干燥
温和多雨 常绿硬叶林
查看更多完整答案,请扫码查看