2025年长江作业本同步练习册八年级地理上册中图版
注:目前有些书本章节名称可能整理的还不是很完善,但都是按照顺序排列的,请同学们按照顺序仔细查找。练习册 2025年长江作业本同步练习册八年级地理上册中图版 答案主要是用来给同学们做完题方便对答案用的,请勿直接抄袭。
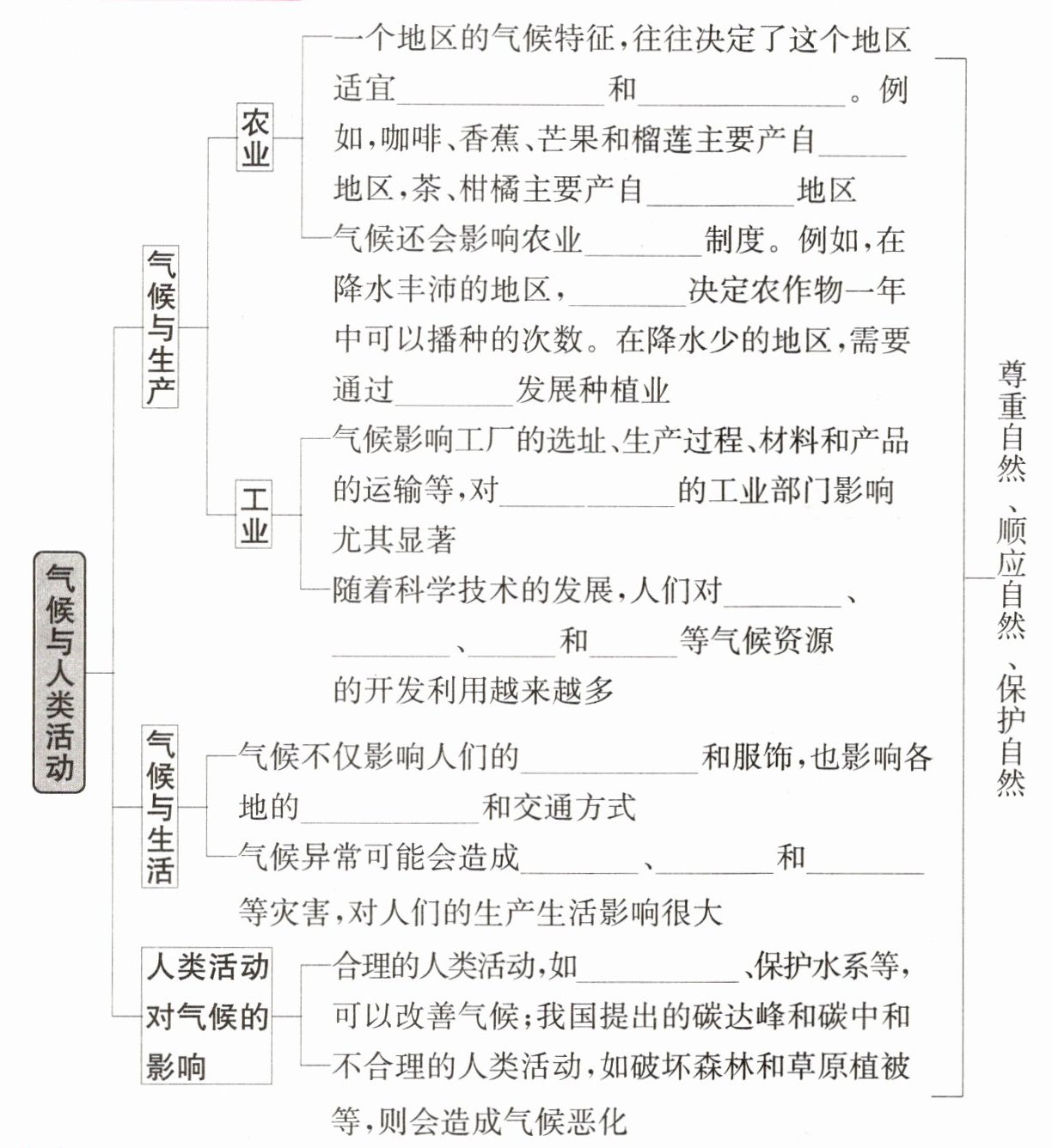
知识梳理

答案:
种植的作物 养殖的牲畜 热带 亚热带 耕作 热量 灌溉 露天生产 光能 热量 水分 风能 饮食习惯 房屋建筑 洪涝 干旱 寒潮 植树造林
1. 跨学科 语文《晏子使楚》中晏子有句话“橘生淮南则为橘,生于淮北则为枳”。这句话反映了气候对
A.生活
B.风俗习惯
C.农业
D.地形
农业
的影响 (C
)A.生活
B.风俗习惯
C.农业
D.地形
答案:
1.C
2. 在热带季风气候的影响下,我国海南岛的作物熟制是 (
A.两年三熟
B.一年三熟
C.一年一熟
D.一年四熟
B
)A.两年三熟
B.一年三熟
C.一年一熟
D.一年四熟
答案:
2.B
3. 如图所示装置反映了人类对哪一类气候资源的利用(

A.光能
B.热量
C.水分
D.风能
D
)A.光能
B.热量
C.水分
D.风能
答案:
3.D
4. 在我国古代,北方人常以马车代步,而南方人则以船代步。这说明气候影响 (
A.交通
B.工业
C.农业
D.能源利用
A
)A.交通
B.工业
C.农业
D.能源利用
答案:
4.A
查看更多完整答案,请扫码查看