2025年长江作业本同步练习册八年级地理上册中图版
注:目前有些书本章节名称可能整理的还不是很完善,但都是按照顺序排列的,请同学们按照顺序仔细查找。练习册 2025年长江作业本同步练习册八年级地理上册中图版 答案主要是用来给同学们做完题方便对答案用的,请勿直接抄袭。
知识梳理

答案:
知识梳理
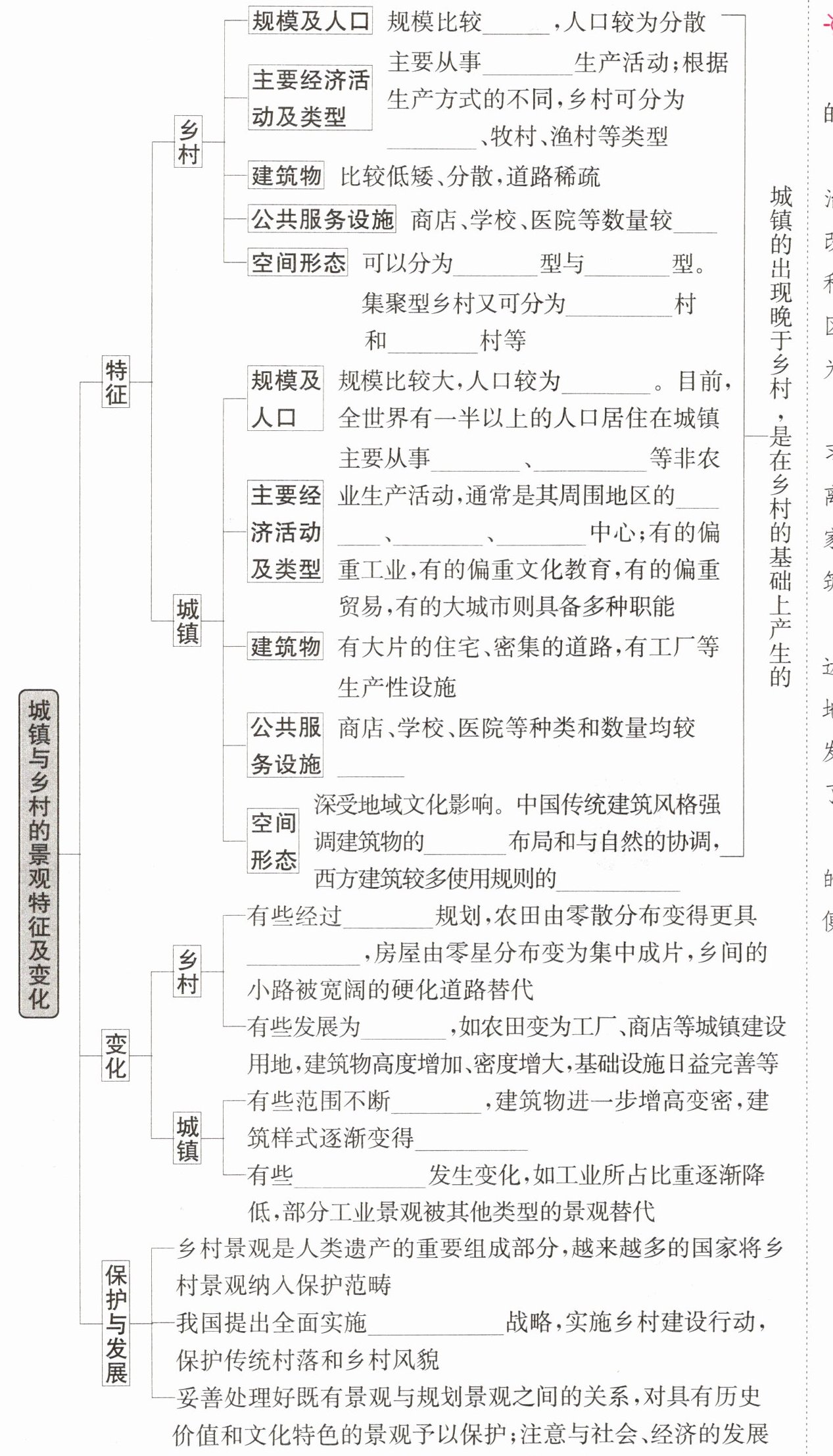
小 农业 农村 少 集聚 分散 团块状 带状 密集 工业 服务业 政治 经济 文化
多 对称 几何形体 统一 规模化 城镇 扩大 多样化 产业结构 乡村振兴 适应
协调
小 农业 农村 少 集聚 分散 团块状 带状 密集 工业 服务业 政治 经济 文化
多 对称 几何形体 统一 规模化 城镇 扩大 多样化 产业结构 乡村振兴 适应
协调
查看更多完整答案,请扫码查看