1. 加强科技创新
| | |
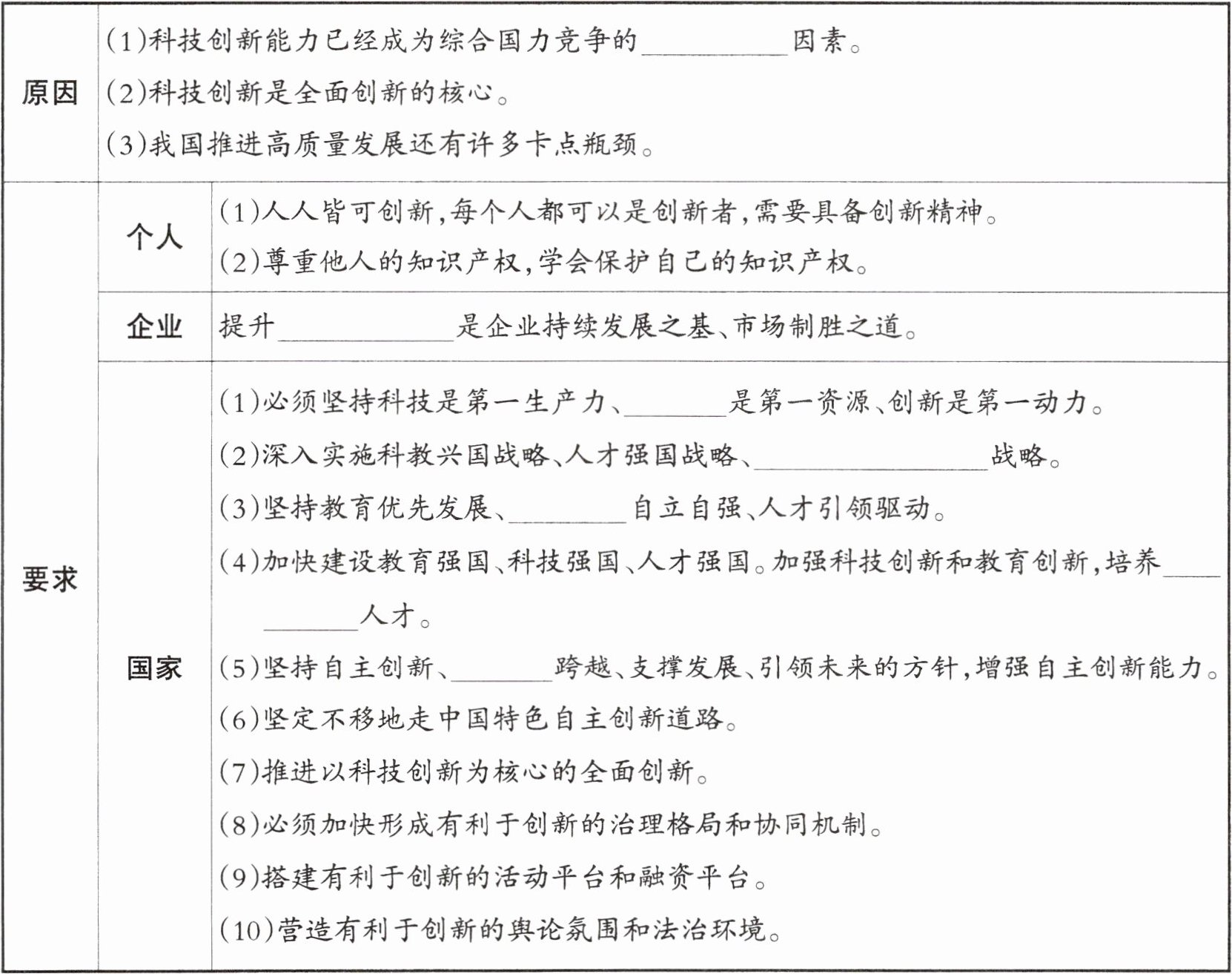
| 原因 | (1)科技创新能力已经成为综合国力竞争的
| 要求 | 个人(1)人人皆可创新,每个人都可以是创新者,需要具备创新精神。(2)尊重他人的知识产权,学会保护自己的知识产权。企业提升

| | |
| 原因 | (1)科技创新能力已经成为综合国力竞争的
决定性
因素。(2)科技创新是全面创新的核心。(3)我国推进高质量发展还有许多卡点瓶颈。 || 要求 | 个人(1)人人皆可创新,每个人都可以是创新者,需要具备创新精神。(2)尊重他人的知识产权,学会保护自己的知识产权。企业提升
创新能力
是企业持续发展之基、市场制胜之道。国家(1)必须坚持科技是第一生产力、人才
是第一资源、创新是第一动力。(2)深入实施科教兴国战略、人才强国战略、创新驱动发展
战略。(3)坚持教育优先发展、科技
自立自强、人才引领驱动。(4)加快建设教育强国、科技强国、人才强国。加强科技创新和教育创新,培养创新型
人才。(5)坚持自主创新、重点
跨越、支撑发展、引领未来的方针,增强自主创新能力。(6)坚定不移地走中国特色自主创新道路。(7)推进以科技创新为核心的全面创新。(8)必须加快形成有利于创新的治理格局和协同机制。(9)搭建有利于创新的活动平台和融资平台。(10)营造有利于创新的舆论氛围和法治环境。 |
答案:
(1)决定性
企业:创新能力
国家:
(1)人才
(2)创新驱动发展
(3)科技
(4)创新型
(5)重点
(1)决定性
企业:创新能力
国家:
(1)人才
(2)创新驱动发展
(3)科技
(4)创新型
(5)重点
查看更多完整答案,请扫码查看