知识梳理
知识点一:元朝的建立
1. 蒙古政权的建立与发展
(1)建立:1206年,______完成蒙古草原的统一,建立蒙古政权。他被尊称为_________。
(2)发展:1227年,蒙古军队灭______。1234年,蒙古灭______。
(3)统治:1260年,______继承汗位。他接受汉人儒臣提出的“行仁政”“______”“不嗜杀”的建议,施行__________的方略,广开言路,整顿吏治,注重农桑。
知识点一:元朝的建立
1. 蒙古政权的建立与发展
(1)建立:1206年,______完成蒙古草原的统一,建立蒙古政权。他被尊称为_________。
(2)发展:1227年,蒙古军队灭______。1234年,蒙古灭______。
(3)统治:1260年,______继承汗位。他接受汉人儒臣提出的“行仁政”“______”“不嗜杀”的建议,施行__________的方略,广开言路,整顿吏治,注重农桑。
答案:
铁木真 成吉思汗
@@西夏 金
@@忽必烈 行汉法 治国安民
@@西夏 金
@@忽必烈 行汉法 治国安民
2. 元朝建立:1271年,______(元世祖)改国号为大元,次年定都大都。
答案:
忽必烈
1. 背景:______年,元军攻入南宋都城临安,南宋灭亡。南宋灭亡后,大臣陆秀夫、______等人继续展开抗元斗争。
答案:
1276 文天祥
2. 统一:______年,元朝攻灭南宋残部,完成了全国的统一,结束了我国历史上长时期________________的局面。
答案:
1279 多个政权并立
3. 疆域:元朝是我国历史上版图______的朝代。今天的西北、西南、东北广大地区和______及南海诸岛,都在元朝的统治范围内。
答案:
最大 台湾
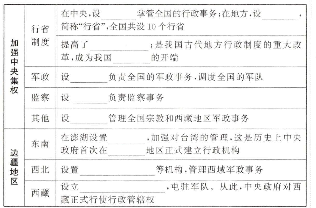
知识点三:元朝的统治

答案:
中书省 行中书省
@@行政效率 省制
@@枢密院
@@御史台
@@宣政院
@@巡检司 台湾
@@北庭都元帅府
@@宣慰使司都元帅府
@@行政效率 省制
@@枢密院
@@御史台
@@宣政院
@@巡检司 台湾
@@北庭都元帅府
@@宣慰使司都元帅府
知识点四:元朝的民族交融
1. 主要表现:形成新的民族——__________,它是我国回族的前身。
1. 主要表现:形成新的民族——__________,它是我国回族的前身。
答案:
回回
2. 意义:元朝境内大规模的人口流动,促进了各族经济、文化的交流与发展,加强了各族间的了解与联系,对__________进一步交融具有重要意义。
答案:
中华民族
查看更多完整答案,请扫码查看