4.新素材路线图下图是贞观年间一名高僧西行的路线图。该高僧应是 ( )

A.崔致远
B.鉴真
C.王仙芝
D.玄奘
A.崔致远
B.鉴真
C.王仙芝
D.玄奘
答案:
D
5.《大唐西域记》勾画了一幅从中国新疆起,西抵伊朗和地中海东岸,南达印度半岛、斯里兰卡,北到中亚细亚和阿富汗东北部,东到今中南半岛的中外交通的地图。这说明《大唐西域记》 ( )
A.为中日文化交流作出了贡献
B.为研究古代中外交通提供了资料
C.为中国佛教发展作出了贡献
D.显示了唐朝昂扬进取的社会风貌
A.为中日文化交流作出了贡献
B.为研究古代中外交通提供了资料
C.为中国佛教发展作出了贡献
D.显示了唐朝昂扬进取的社会风貌
答案:
B
6.唐朝段成式在《酉阳杂俎》中记载了大量关于大食(阿拉伯帝国)草药的知识,由大食传入中国的乳香、苏合香等药材被中国医药界广泛采用。据此可知 ( )
A.阿拉伯医学比中国医学更为发达
B.唐朝与阿拉伯贸易往来频繁
C.阿拉伯医学促进了中国医药学的发展
D.中医多数药材都来自阿拉伯
A.阿拉伯医学比中国医学更为发达
B.唐朝与阿拉伯贸易往来频繁
C.阿拉伯医学促进了中国医药学的发展
D.中医多数药材都来自阿拉伯
答案:
C
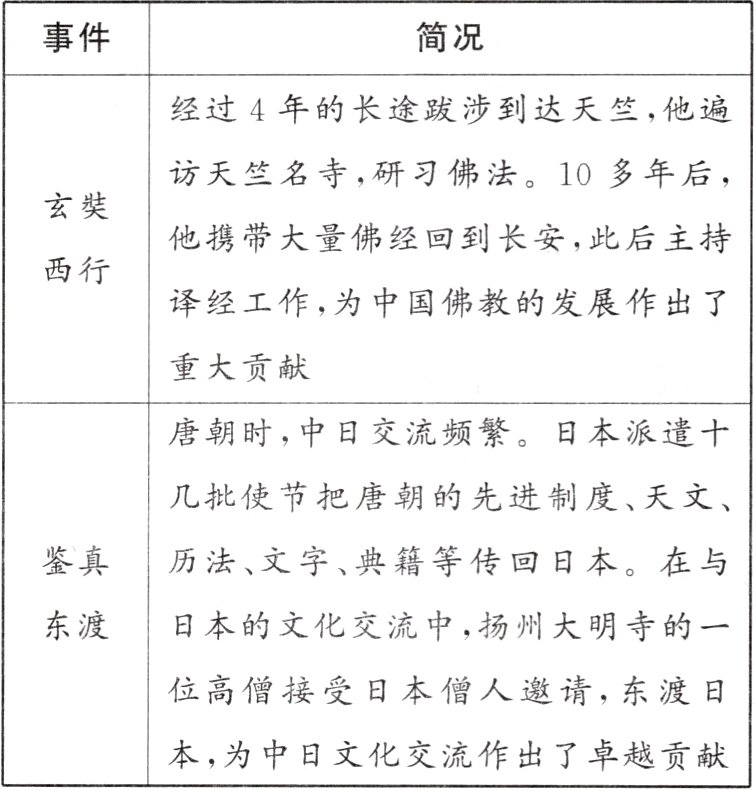
7.隋唐时期将历史的繁华与辉煌浇灌在大唐的土地上。如同一幅画卷展开,其中织就了中外交流的辉煌。阅读材料,完成下列要求。
材料一 唐墓出土的陪葬品(如下图)
材料二
(1)材料一中出土文物反映了什么?据此可知,唐朝对外政策有何特点?
(2)根据材料二,说说唐朝对外交流的两种形式。
(3)根据材料并结合所学知识,说说唐朝对外友好往来盛况出现的原因。
材料一 唐墓出土的陪葬品(如下图)
材料二
(1)材料一中出土文物反映了什么?据此可知,唐朝对外政策有何特点?
(2)根据材料二,说说唐朝对外交流的两种形式。
(3)根据材料并结合所学知识,说说唐朝对外友好往来盛况出现的原因。
答案:
(1)反映:唐朝与阿拉伯帝国、东罗马帝国和非洲地区有往来。特点:开放、包容。
(2)主动学习外国先进文明;向外国传播先进文明。
(3)唐朝国力强盛,经济文化处于世界领先地位,对各国产生了强大的吸引力;唐朝统治者鼓励和支持与各国进行经济、文化交流,实施开放的国策;唐朝对外交通比过去发达,为各国友好往来提供了条件;等等。
(1)反映:唐朝与阿拉伯帝国、东罗马帝国和非洲地区有往来。特点:开放、包容。
(2)主动学习外国先进文明;向外国传播先进文明。
(3)唐朝国力强盛,经济文化处于世界领先地位,对各国产生了强大的吸引力;唐朝统治者鼓励和支持与各国进行经济、文化交流,实施开放的国策;唐朝对外交通比过去发达,为各国友好往来提供了条件;等等。
查看更多完整答案,请扫码查看