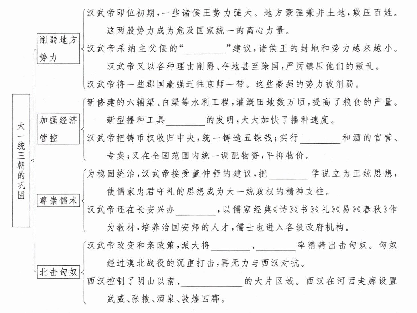
大一统王朝的巩固
|
├─削弱地方势力
│ ├─汉武帝即位初期,一些诸侯王势力强大。地方豪强兼并土地,欺压百姓。这两股势力成为危及国家统一的离心力量。
│ ├─汉武帝采纳主父偃的“______”建议,诸侯王的封地和势力越来越小。
│ ├─汉武帝又以各种理由削爵、夺地甚至除国,严厉镇压他们的叛乱。
│ └─汉武帝将一些郡国豪强迁往京师一带。这些豪强的势力被削弱。
|
├─加强经济管控
│ ├─新修建的六辅渠、白渠等水利工程,灌溉田地数万顷,提高了粮食的产量。
│ ├─新型播种工具______的发明,大大加快了播种速度。
│ ├─汉武帝把铸币权收归中央,统一铸造五铢钱;实行______和酒的官营、专卖;
│ └─又在全国范围内统一调配物资,平抑物价。
|
├─尊崇儒术
│ ├─为稳固统治,汉武帝接受董仲舒的建议,把______学说立为正统思想,使儒家忠君守礼的思想成为大一统政权的精神支柱。
│ ├─汉武帝还在长安兴办______,以儒家经典《诗》《书》《礼》《易》《春秋》作为教材,
│ └─培养治国安邦的人才,儒士也进入各级政府机构。
|
└─北击匈奴
├─汉武帝改变和亲政策,派大将______、______率精骑出击匈奴。匈奴经过漠北战役的沉重打击,再无力与西汉对抗。
├─西汉控制了阴山以南、______的大片区域。
└─西汉在河西走廊设置武威、张掖、酒泉、敦煌四郡。

|
├─削弱地方势力
│ ├─汉武帝即位初期,一些诸侯王势力强大。地方豪强兼并土地,欺压百姓。这两股势力成为危及国家统一的离心力量。
│ ├─汉武帝采纳主父偃的“______”建议,诸侯王的封地和势力越来越小。
│ ├─汉武帝又以各种理由削爵、夺地甚至除国,严厉镇压他们的叛乱。
│ └─汉武帝将一些郡国豪强迁往京师一带。这些豪强的势力被削弱。
|
├─加强经济管控
│ ├─新修建的六辅渠、白渠等水利工程,灌溉田地数万顷,提高了粮食的产量。
│ ├─新型播种工具______的发明,大大加快了播种速度。
│ ├─汉武帝把铸币权收归中央,统一铸造五铢钱;实行______和酒的官营、专卖;
│ └─又在全国范围内统一调配物资,平抑物价。
|
├─尊崇儒术
│ ├─为稳固统治,汉武帝接受董仲舒的建议,把______学说立为正统思想,使儒家忠君守礼的思想成为大一统政权的精神支柱。
│ ├─汉武帝还在长安兴办______,以儒家经典《诗》《书》《礼》《易》《春秋》作为教材,
│ └─培养治国安邦的人才,儒士也进入各级政府机构。
|
└─北击匈奴
├─汉武帝改变和亲政策,派大将______、______率精骑出击匈奴。匈奴经过漠北战役的沉重打击,再无力与西汉对抗。
├─西汉控制了阴山以南、______的大片区域。
└─西汉在河西走廊设置武威、张掖、酒泉、敦煌四郡。
答案:
推恩;耧车;盐铁;儒家;太学;卫青;霍去病;河西走廊
1.《汉书·诸侯王表》记载,汉武帝采纳主父偃的建议,“使诸侯王得分户邑以封子弟,不行黜陟,而藩国自析。自此以来,齐分为七,赵分为六,梁分为五,淮南分为三”。这段材料反映的是汉武帝( )。
A.尊崇儒术
B.调配物资,平抑物价
C.实施“推恩令”
D.实行盐铁的官营、专卖
A.尊崇儒术
B.调配物资,平抑物价
C.实施“推恩令”
D.实行盐铁的官营、专卖
答案:
C
2.历史学家顾颉刚在《秦汉的方士与儒生》中指出:“秦始皇的统一思想是不要人民读书,他的手段是刑罚的裁制;汉武帝的统一思想是要人民只读一种书,他的手段是利禄的诱引。”这段材料重在强调( )。
A.秦始皇比汉武帝残暴
B.秦汉时期是思想文化繁荣时期
C.秦汉时期都注重读书
D.两种手段的目的都是维护统治
A.秦始皇比汉武帝残暴
B.秦汉时期是思想文化繁荣时期
C.秦汉时期都注重读书
D.两种手段的目的都是维护统治
答案:
D
查看更多完整答案,请扫码查看