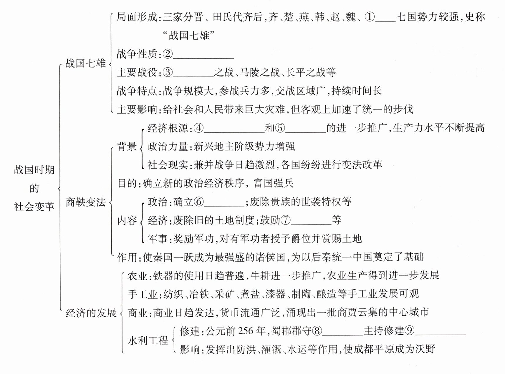
- 战国七雄
局面形成:三家分晋、田氏代齐后,齐、楚、燕、韩、赵、魏、①____七国势力较强,史称“战国七雄”
战争性质:②______
主要战役:③____之战、马陵之战、长平之战等
战争特点:战争规模大,参战兵力多,交战区域广,持续时间长
主要影响:给社会和人民带来巨大灾难,但客观上加速了统一的步伐
- 战国时期的社会变革
商鞅变法
背景
经济根源:④______和⑤____的进一步推广,生产力水平不断提高
政治力量:新兴地主阶级势力增强
社会现实:兼并战争日趋激烈,各国纷纷进行变法改革
目的:确立新的政治经济秩序,富国强兵
内容
政治:确立⑥____;废除贵族的世袭特权等
经济:废除旧的土地制度;鼓励⑦____等
军事:奖励军功,对有军功者授予爵位并赏赐土地
作用:使秦国一跃成为最强盛的诸侯国,为以后秦统一中国奠定了基础
经济的发展
农业:铁器的使用日趋普遍,牛耕进一步推广,农业生产得到进一步发展
手工业:纺织、冶铁、采矿、煮盐、漆器、制陶、酿造等手工业发展可观

商业:商业日趋发达,货币流通广泛,涌现出一批商贾云集的中心城市
水利工程
修建:公元前256年,蜀郡郡守⑧____主持修建⑨____
影响:发挥出防洪、灌溉、水运等作用,使成都平原成为沃野
局面形成:三家分晋、田氏代齐后,齐、楚、燕、韩、赵、魏、①____七国势力较强,史称“战国七雄”
战争性质:②______
主要战役:③____之战、马陵之战、长平之战等
战争特点:战争规模大,参战兵力多,交战区域广,持续时间长
主要影响:给社会和人民带来巨大灾难,但客观上加速了统一的步伐
- 战国时期的社会变革
商鞅变法
背景
经济根源:④______和⑤____的进一步推广,生产力水平不断提高
政治力量:新兴地主阶级势力增强
社会现实:兼并战争日趋激烈,各国纷纷进行变法改革
目的:确立新的政治经济秩序,富国强兵
内容
政治:确立⑥____;废除贵族的世袭特权等
经济:废除旧的土地制度;鼓励⑦____等
军事:奖励军功,对有军功者授予爵位并赏赐土地
作用:使秦国一跃成为最强盛的诸侯国,为以后秦统一中国奠定了基础
经济的发展
农业:铁器的使用日趋普遍,牛耕进一步推广,农业生产得到进一步发展
手工业:纺织、冶铁、采矿、煮盐、漆器、制陶、酿造等手工业发展可观
商业:商业日趋发达,货币流通广泛,涌现出一批商贾云集的中心城市
水利工程
修建:公元前256年,蜀郡郡守⑧____主持修建⑨____
影响:发挥出防洪、灌溉、水运等作用,使成都平原成为沃野
答案:
①秦 ②兼并战争 ③桂陵 ④铁制农具 ⑤牛耕 ⑥县制 ⑦耕织 ⑧李冰 ⑨都江堰
1. 某历史学习兴趣小组搜集了以下文物图片和遗址资料,据此判断该小组探究的主题是( )。

A.战国时期的社会变革
B.青铜文明的鼎盛时代
C.奴隶制社会的成熟
D.分封制度的瓦解
A.战国时期的社会变革
B.青铜文明的鼎盛时代
C.奴隶制社会的成熟
D.分封制度的瓦解
答案:
A
2. “秦民之见战也,如饿狼之见肉。”秦国出现这一现象的原因是( )。
A.秦国百姓生活很困苦
B.秦国社会激烈动荡
C.秦国民风彪悍
D.商鞅变法奖励军功
A.秦国百姓生活很困苦
B.秦国社会激烈动荡
C.秦国民风彪悍
D.商鞅变法奖励军功
答案:
D
查看更多完整答案,请扫码查看