2025年暑假园地知识出版社四年级合订本
注:目前有些书本章节名称可能整理的还不是很完善,但都是按照顺序排列的,请同学们按照顺序仔细查找。练习册 2025年暑假园地知识出版社四年级合订本 答案主要是用来给同学们做完题方便对答案用的,请勿直接抄袭。
二、计算下面各题,并利用加、减法各部分间的关系进行验算。
1. $670 + 240 = $
验算:
2. $239 + 165 = $
验算:
3. $768 - 89 = $
验算:
4. $724 - 345 = $
验算:
1. $670 + 240 = $
910
验算:
910 - 240 = 670
2. $239 + 165 = $
404
验算:
404 - 165 = 239
3. $768 - 89 = $
679
验算:
679 + 89 = 768
4. $724 - 345 = $
379
验算:
379 + 345 = 724
答案:
1. $670 + 240 = 910$
验算:$910 - 240 = 670$
2. $239 + 165 = 404$
验算:$404 - 165 = 239$
3. $768 - 89 = 679$
验算:$679 + 89 = 768$
4. $724 - 345 = 379$
验算:$379 + 345 = 724$
验算:$910 - 240 = 670$
2. $239 + 165 = 404$
验算:$404 - 165 = 239$
3. $768 - 89 = 679$
验算:$679 + 89 = 768$
4. $724 - 345 = 379$
验算:$379 + 345 = 724$
三、猜猜我是谁?
1.

2.

1.
2.
答案:
1. 解:设这个数为$x$,根据题意可得$x - 102=459$,则$x=459 + 102=561$。
2. 解:设这个数为$y$,根据题意可得$y+318 = 692$,则$y=692 - 318=374$。
所以答案依次为:$561$;$374$。
2. 解:设这个数为$y$,根据题意可得$y+318 = 692$,则$y=692 - 318=374$。
所以答案依次为:$561$;$374$。
四、细心思考,认真回答。
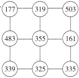
在$◯$里填上适当的数,使每一横行、每一竖行的三个数相加都得 999。

在$◯$里填上适当的数,使每一横行、每一竖行的三个数相加都得 999。
答案:
查看更多完整答案,请扫码查看