2025年黄冈状元成才路状元作业本五年级数学下册苏教版
注:目前有些书本章节名称可能整理的还不是很完善,但都是按照顺序排列的,请同学们按照顺序仔细查找。练习册 2025年黄冈状元成才路状元作业本五年级数学下册苏教版 答案主要是用来给同学们做完题方便对答案用的,请勿直接抄袭。
口算乐园
比较大小。
$1\frac{3}{4}\bigcirc\frac{3}{4}$
$\frac{15}{3}\bigcirc5\frac{1}{3}$
$\frac{30}{5}\bigcirc6$
$\frac{8}{5}\bigcirc1\frac{3}{5}$
$\frac{19}{6}\bigcirc3\frac{5}{6}$
$\frac{24}{4}\bigcirc\frac{43}{7}$
$2\bigcirc\frac{23}{12}$
$\frac{100}{80}\bigcirc\frac{80}{100}$
$\frac{15}{7}\bigcirc\frac{32}{8}$
$3\frac{2}{5}\bigcirc\frac{40}{7}$
比较大小。
$1\frac{3}{4}\bigcirc\frac{3}{4}$
$\frac{15}{3}\bigcirc5\frac{1}{3}$
$\frac{30}{5}\bigcirc6$
$\frac{8}{5}\bigcirc1\frac{3}{5}$
$\frac{19}{6}\bigcirc3\frac{5}{6}$
$\frac{24}{4}\bigcirc\frac{43}{7}$
$2\bigcirc\frac{23}{12}$
$\frac{100}{80}\bigcirc\frac{80}{100}$
$\frac{15}{7}\bigcirc\frac{32}{8}$
$3\frac{2}{5}\bigcirc\frac{40}{7}$
答案:
1.填一填。
(1)$3\frac{1}{6}$读作( ),它的分数单位是( ),它里面有( )个这样的分数单位,化成假分数是( )。
(2)20个$\frac{1}{4}$是$\frac{(\ \ \ \ \ \ )}{(\ \ \ \ \ \ )}$,化成整数是( );$\frac{8}{3}$里面有( )个$\frac{1}{3}$,化成带分数是( )。
(3)$3=\frac{(\ \ \ \ \ \ )}{4}=\frac{(\ \ \ \ \ \ )}{8}=\frac{(\ \ \ \ \ \ )}{12}$ $10=\frac{(\ \ \ \ \ \ )}{2}=\frac{(\ \ \ \ \ \ )}{3}=\frac{(\ \ \ \ \ \ )}{10}$
(4)在$\frac{25}{a}$($a$为非0自然数)中,当$a$( )时,它能化成整数,这个整数最大是( );当$a$( )时,它化成的带分数最小,是( )。
(1)$3\frac{1}{6}$读作( ),它的分数单位是( ),它里面有( )个这样的分数单位,化成假分数是( )。
(2)20个$\frac{1}{4}$是$\frac{(\ \ \ \ \ \ )}{(\ \ \ \ \ \ )}$,化成整数是( );$\frac{8}{3}$里面有( )个$\frac{1}{3}$,化成带分数是( )。
(3)$3=\frac{(\ \ \ \ \ \ )}{4}=\frac{(\ \ \ \ \ \ )}{8}=\frac{(\ \ \ \ \ \ )}{12}$ $10=\frac{(\ \ \ \ \ \ )}{2}=\frac{(\ \ \ \ \ \ )}{3}=\frac{(\ \ \ \ \ \ )}{10}$
(4)在$\frac{25}{a}$($a$为非0自然数)中,当$a$( )时,它能化成整数,这个整数最大是( );当$a$( )时,它化成的带分数最小,是( )。
答案:
1.
(1)三又六分之一$\frac{1}{6}$19$\frac{19}{6}$
(2)$\frac{20}{4}$582$\frac{2}{3}$
(3)1224362030 100
(4)是25的因数25 等于24 1$\frac{1}{24}$
(1)三又六分之一$\frac{1}{6}$19$\frac{19}{6}$
(2)$\frac{20}{4}$582$\frac{2}{3}$
(3)1224362030 100
(4)是25的因数25 等于24 1$\frac{1}{24}$
2.将下面的假分数化成整数或带分数。
$\frac{8}{8}=$ $\frac{18}{6}=$ $\frac{56}{14}=$
$\frac{17}{8}=$ $\frac{11}{6}=$ $\frac{24}{5}=$
$\frac{8}{8}=$ $\frac{18}{6}=$ $\frac{56}{14}=$
$\frac{17}{8}=$ $\frac{11}{6}=$ $\frac{24}{5}=$
答案:
1 3 4 2$\frac{1}{8}$ 1$\frac{5}{6}$ 4$\frac{4}{5}$
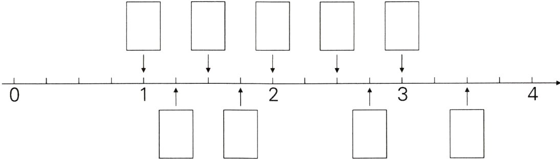
3.在直线上面的框里填上合适的假分数,下面的框里填上合适的带分数。
答案:
3.直线上面:$\frac{4}{4}$$\frac{6}{4}$$\frac{8}{4}$$\frac{10}{4}$$\frac{12}{4}$
直线下面:1$\frac{1}{4}$1$\frac{3}{4}$2$\frac{3}{4}$3$\frac{2}{4}$
直线下面:1$\frac{1}{4}$1$\frac{3}{4}$2$\frac{3}{4}$3$\frac{2}{4}$
4.同学们收集废旧电池。第一小组6人收集了7千克,第二小组5人收集了6千克,第三小组7人收集了8千克。哪个小组平均每人收集得最多?(化成带分数再比较)
答案:
4.7÷6=1$\frac{1}{6}$(千克) 6÷5=1$\frac{1}{5}$(千克)
8÷7=1$\frac{1}{7}$(千克) 1$\frac{1}{5}$>1$\frac{1}{6}$>1$\frac{1}{7}$
第二小组平均每人收集得最多。
8÷7=1$\frac{1}{7}$(千克) 1$\frac{1}{5}$>1$\frac{1}{6}$>1$\frac{1}{7}$
第二小组平均每人收集得最多。
5.一个带分数,分数部分的分子是4,把它化成假分数后,分子是30。这个带分数是多少?
答案:
5.1$\frac{4}{26}$或2$\frac{4}{13}$
查看更多完整答案,请扫码查看