(1)算式里有括号,要先算( )里面的。
答案:
(1)括号
(1)括号
(2)在计算 $145-(75+18)$ 时,要先算( )法,再算( )法,计算的结果是( )。
答案:
(2)加 减 52
(2)加 减 52
(3)在计算 $(41-32)×7$ 时,要先算( )法,再算( )法,计算的结果是( )。
答案:
(3)减 乘 63
(3)减 乘 63
(4)在计算 $48÷(3+5)$ 时,要先算( )法,再算( )法,计算的结果是( )。
答案:
(4)加 除 6
(4)加 除 6
2. 先说一说下面各题的运算顺序,再算一算。
$7×(58-49)$ $(32-24)÷4$
$(47-39)×5$ $78-(14+23)$
$(14+18)÷8$ $38-(25-19)$
$7×(58-49)$ $(32-24)÷4$
$(47-39)×5$ $78-(14+23)$
$(14+18)÷8$ $38-(25-19)$
答案:
2.63 2 40 41 4 32
3. 比一比,算一算。
(1)$5+4×7$ $(5+4)×7$
(2)$(81-36)÷9$ $81-36÷9$
(1)$5+4×7$ $(5+4)×7$
(2)$(81-36)÷9$ $81-36÷9$
答案:
3.
(1)33 63
(2)5 77
(1)33 63
(2)5 77
4. 先填空,再列综合算式。
(1)

算式:
(2)

算式:
(1)
算式:
(2+7)×6=54
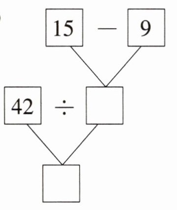
(2)
算式:
42÷(15-9)=7
答案:
4.
(1)9 54 (2+7)×6=54
(2)6 7 42÷(15-9)=7
(1)9 54 (2+7)×6=54
(2)6 7 42÷(15-9)=7
5. 请在适当的位置加上小括号,使等式成立。
(1)$5+2×6= 42$
(2)$40-23-20= 37$
(3)$56-12+18= 26$
(4)$15-6÷3= 3$
(1)$5+2×6= 42$
(2)$40-23-20= 37$
(3)$56-12+18= 26$
(4)$15-6÷3= 3$
答案:
5.
(1)(5+2)×6=42
(2)40-(23-20)=37
(3)56-(12+18)=26
(4)(15-6)÷3=3
(1)(5+2)×6=42
(2)40-(23-20)=37
(3)56-(12+18)=26
(4)(15-6)÷3=3
查看更多完整答案,请扫码查看