1. 计算$21 + 28 ÷ 7$时,先算(
除
)法,再算(加
)法,结果是(25
)。把运算顺序改为先算加法,再算除法,算式是((21+28)÷7
)。
答案:
除 加 25 (21+28)÷7
2. 被除数是21,除数是$49 ÷ 7$,求商是多少,列式计算为(
21÷(49÷7)=3
)。
答案:
21÷(49÷7)=3
3. 把$3 × 6 = 18和18 + 24 = 42$合并成一道综合算式是(
3×6+24=42
)。
答案:
3×6+24=42
4. 舞蹈小组有男生18人,女生27人。每9名同学分一组,求可以分成几组。丽丽列出的算式是$(18 + 27) ÷ 9$,她先求的是(
一共有多少人
),再求的是(可以分成几组
)。
答案:
一共有多少人 可以分成几组
5. 在$◯$里填上“$>$”“$<$”或“$=$”。
$54 ÷ (21 - 15) ◯$
$(57 - 48) × 5 ◯$
$3 × (81 - 78) ◯$
$16 ÷ 2 - 1 ◯$
$54 ÷ (21 - 15) ◯$
<
$21 ÷ 3 + 4$$(57 - 48) × 5 ◯$
>
$(11 + 25) ÷ 6$$3 × (81 - 78) ◯$
=
$(42 + 21) ÷ 7$$16 ÷ 2 - 1 ◯$
=
$49 ÷ (36 - 29)$
答案:
< > = =
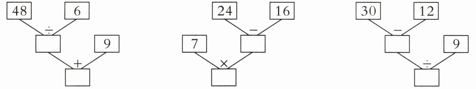
二、先在$□$里填数,再在横线上写出综合算式。

8
17
48÷6+9=17
;8
56
7×(24-16)=56
;18
2
(30-12)÷9=2
答案:
8 17 48÷6+9=17;8 56 7×(24-16)=56;18 2 (30-12)÷9=2
三、计算下面各题。
$90 - 21 - 18$
$72 ÷ 8 × 3$
$19 - 56 ÷ 7$
$31 + 9 × 7$
$(33 + 9) ÷ 6$
$85 - (49 + 24)$
$90 - 21 - 18$
$72 ÷ 8 × 3$
$19 - 56 ÷ 7$
$31 + 9 × 7$
$(33 + 9) ÷ 6$
$85 - (49 + 24)$
答案:
51 27 11 94 7 12
查看更多完整答案,请扫码查看