第52页
- 第1页
- 第2页
- 第3页
- 第4页
- 第5页
- 第6页
- 第7页
- 第8页
- 第9页
- 第10页
- 第11页
- 第12页
- 第13页
- 第14页
- 第15页
- 第16页
- 第17页
- 第18页
- 第19页
- 第20页
- 第21页
- 第22页
- 第23页
- 第24页
- 第25页
- 第26页
- 第27页
- 第28页
- 第29页
- 第30页
- 第31页
- 第32页
- 第33页
- 第34页
- 第35页
- 第36页
- 第37页
- 第38页
- 第39页
- 第40页
- 第41页
- 第42页
- 第43页
- 第44页
- 第45页
- 第46页
- 第47页
- 第48页
- 第49页
- 第50页
- 第51页
- 第52页
- 第53页
- 第54页
- 第55页
- 第56页
- 第57页
- 第58页
- 第59页
- 第60页
- 第61页
- 第62页
- 第63页
- 第64页
- 第65页
- 第66页
- 第67页
- 第68页
- 第69页
- 第70页
- 第71页
- 第72页
- 第73页
- 第74页
- 第75页
- 第76页
- 第77页
- 第78页
- 第79页
- 第80页
- 第81页
- 第82页
- 第83页
- 第84页
- 第85页
- 第86页
- 第87页
- 第88页
- 第89页
- 第90页
- 第91页
- 第92页
- 第93页
- 第94页
- 第95页
- 第96页
- 第97页
- 第98页
- 第99页
- 第100页
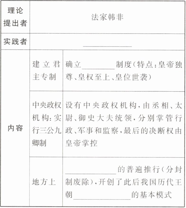
二、建立中央集权制度
|理论提出者|法家韩非|
|实践者|____|
|内容|建立君主专制|确立____制度(特点:皇帝独尊、皇权至上、皇位世袭)|
| |中央政权机构:实行三公九卿制|设有中央政权机构,由丞相、太尉、御史大夫统领,分别掌管行政、军事和监察,最后的决断权由皇帝掌控|
| |地方上|____的普遍推行(分封制废除),开创了此后我国历代王朝____的基本模式|

思维延伸 郡县制与分封制的不同
(1)分封制以血缘关系为基础;郡县制是在国家大一统的条件下实行的,是按地域划分的。(2)分封的诸侯王位世袭,并拥有封地;郡县的官吏由皇帝或朝廷任免调迁,官位概不世袭,官吏只有俸禄没有封地。(3)诸侯国拥有一定的地方独立性,容易发展为割据势力;郡县制是地方行政机构,有利于中央集权的加强和国家的统一。
概念解释 (1)专制:指君主专制,皇帝独裁形成皇帝的绝对权威。
(2)中央集权:体现在中央与地方的关系上,即中央政府为有效管理地方、维护国家的统一与安全而建立的中央对地方管辖的行政制度。秦朝从中央到地方有一套完整的官僚体系。秦始皇通过郡县制把地方上的权力集中到中央,这就是中央集权;又通过中央的丞相、太尉、御史大夫再把权力集中到自己手里,这就是君主专制。这样就形成君主专制的中央集权制度,这套封建官僚制度形成了至高无上的权威,皇帝是权力的中心。
|理论提出者|法家韩非|
|实践者|____|
|内容|建立君主专制|确立____制度(特点:皇帝独尊、皇权至上、皇位世袭)|
| |中央政权机构:实行三公九卿制|设有中央政权机构,由丞相、太尉、御史大夫统领,分别掌管行政、军事和监察,最后的决断权由皇帝掌控|
| |地方上|____的普遍推行(分封制废除),开创了此后我国历代王朝____的基本模式|
思维延伸 郡县制与分封制的不同
(1)分封制以血缘关系为基础;郡县制是在国家大一统的条件下实行的,是按地域划分的。(2)分封的诸侯王位世袭,并拥有封地;郡县的官吏由皇帝或朝廷任免调迁,官位概不世袭,官吏只有俸禄没有封地。(3)诸侯国拥有一定的地方独立性,容易发展为割据势力;郡县制是地方行政机构,有利于中央集权的加强和国家的统一。
概念解释 (1)专制:指君主专制,皇帝独裁形成皇帝的绝对权威。
(2)中央集权:体现在中央与地方的关系上,即中央政府为有效管理地方、维护国家的统一与安全而建立的中央对地方管辖的行政制度。秦朝从中央到地方有一套完整的官僚体系。秦始皇通过郡县制把地方上的权力集中到中央,这就是中央集权;又通过中央的丞相、太尉、御史大夫再把权力集中到自己手里,这就是君主专制。这样就形成君主专制的中央集权制度,这套封建官僚制度形成了至高无上的权威,皇帝是权力的中心。
答案:
秦始皇 皇帝 郡县制 地方行政
三、巩固统一的措施
1. 巩固统一

|文化|统一文字,____作为通用文字颁行全国|

|经济|统一货币,使用秦国的____;以秦制为基础统一度量衡|
|交通|①统一车轨和道路的宽度,并修筑贯通全国的道路
②开凿____(把今天的长江和珠江两大水系连接起来)|
|军事|派大将____北击匈奴,修筑了“万里____”(西起临洮、东到____)|
2. 秦朝疆域
[img]
1. 巩固统一
|文化|统一文字,____作为通用文字颁行全国|
|经济|统一货币,使用秦国的____;以秦制为基础统一度量衡|
|交通|①统一车轨和道路的宽度,并修筑贯通全国的道路
②开凿____(把今天的长江和珠江两大水系连接起来)|
|军事|派大将____北击匈奴,修筑了“万里____”(西起临洮、东到____)|
2. 秦朝疆域
[img]
答案:
小篆 圆形方孔半两钱 灵渠 蒙恬 长城 辽东
查看更多完整答案,请扫码查看