2025年智趣暑假作业五年级数学苏教版
注:目前有些书本章节名称可能整理的还不是很完善,但都是按照顺序排列的,请同学们按照顺序仔细查找。练习册 2025年智趣暑假作业五年级数学苏教版 答案主要是用来给同学们做完题方便对答案用的,请勿直接抄袭。
4. 计算题。
把下面的假分数化成整数或带分数。
$\frac{11}{4}= $
$\frac{24}{8}= $
把下面的假分数化成整数或带分数。
$\frac{11}{4}= $
$2\frac{3}{4}$
$\frac{17}{3}= $$5\frac{2}{3}$
$\frac{13}{8}= $$1\frac{5}{8}$
$\frac{13}{2}= $$6\frac{1}{2}$
$\frac{24}{8}= $
3
$\frac{16}{4}= $4
$\frac{9}{5}= $$1\frac{4}{5}$
$\frac{24}{7}= $$3\frac{3}{7}$
答案:
$2\frac{3}{4}$ $5\frac{2}{3}$ $1\frac{5}{8}$ $6\frac{1}{2}$ 3 4 $1\frac{4}{5}$ $3\frac{3}{7}$
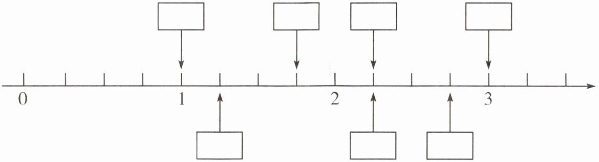
5. 在直线上面的$□$里填假分数,直线下面的$□$里填带分数。

直线上面:$□$ $□$ $□$ $□$ 直线下面:$□$ $□$ $□$
直线上面:$□$ $□$ $□$ $□$ 直线下面:$□$ $□$ $□$
$\frac{4}{4}$
$\frac{7}{4}$
$\frac{9}{4}$
$\frac{12}{4}$
$1\frac{1}{4}$
$2\frac{1}{4}$
$2\frac{3}{4}$
答案:
直线上面:$\frac{4}{4}$ $\frac{7}{4}$ $\frac{9}{4}$ $\frac{12}{4}$ 直线下面:$1\frac{1}{4}$ $2\frac{1}{4}$ $2\frac{3}{4}$
6. 在$\frac{15}{x}$中,x是非零自然数。
当$x= (
当$x= (
当$x= (
当$x= (
当$x= (
16
)$时,$\frac{15}{x}$是最大真分数;当$x= (
15
)$时,$\frac{15}{x}$是最小假分数;当$x= (
1,3,5,15
)$时,$\frac{15}{x}$是整数,可以化成的整数分别是(15,5,3,1
);当$x= (
14
)$时,$\frac{15}{x}$化成的带分数最小,是($1\frac{1}{14}$
)。
答案:
16 15 1,3,5,15 15,5,3,1 14 $1\frac{1}{14}$
查看更多完整答案,请扫码查看