2025年全优少年课时训练一年级数学下册人教版
注:目前有些书本章节名称可能整理的还不是很完善,但都是按照顺序排列的,请同学们按照顺序仔细查找。练习册 2025年全优少年课时训练一年级数学下册人教版 答案主要是用来给同学们做完题方便对答案用的,请勿直接抄袭。
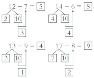
1. 填一填。


答案:

[提示]根据“破十法”填写。
[提示]根据“破十法”填写。
2. 把小刺猬要吃的苹果涂上颜色。


答案:
分别涂4、7、8、6。 [提示]先算出得数,再涂色。
3. 在$\square$里填上合适的数。

答案:
5 5 8 8
4. 看图列式计算。
(1)还剩几条鱼?
$\boxed{\ }\bigcirc\boxed{\ }=\boxed{\ }$(条)
(2)如果飞走6只,那么还剩几只?
$\boxed{\ }\bigcirc\boxed{\ }=\boxed{\ }$(只)
(1)还剩几条鱼?
$\boxed{\ }\bigcirc\boxed{\ }=\boxed{\ }$(条)
(2)如果飞走6只,那么还剩几只?
$\boxed{\ }\bigcirc\boxed{\ }=\boxed{\ }$(只)
答案:
(1)15 - 6 = 9
(2)13 - 6 = 7
(2)13 - 6 = 7
5. 新情境反诈宣传活动为共筑反诈安全防线,进一步提升用户防骗安全意识,普及防骗知识,安顺小区举办了反诈知识竞赛活动。本次竞赛共有12道题,李叔叔做对了8道,做错了几道?
答案:
12 - 8 = 4(道)
6. 小明今年7岁,哥哥对小明说:“等你长到14岁时,我就16岁啦!”你知道哥哥今年几岁吗?
答案:
14 - 7 = 7(年) 16 - 7 = 9(岁)
7. 新考法规律探究照样子,填一填。
答案:
4 [提示]规律是一个三角形中下面的两个数相加的和等于上面的数,要求下面两个数中的一个数,就用上面的数减去下面的另一个数。
查看更多完整答案,请扫码查看