2025年一本口算能力训练一年级数学下册人教版
注:目前有些书本章节名称可能整理的还不是很完善,但都是按照顺序排列的,请同学们按照顺序仔细查找。练习册 2025年一本口算能力训练一年级数学下册人教版 答案主要是用来给同学们做完题方便对答案用的,请勿直接抄袭。
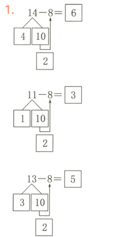
1. 填一填,算一算。(建议用时2分钟)

答案:
2. 口算。(建议用时5分钟)
8 + 5 = 12 - 9 = 17 - 9 = 5 + 13 - 8 =
15 - 9 = 16 - 1 = 18 - 10 = 12 + 3 - 8 =
16 - 9 = 11 + 2 = 8 + 8 = 19 - 8 + 7 =
12 - 8 = 13 - 9 = 7 + 3 = 13 - 8 + 6 =
7 + 8 = 15 - 8 = 11 - 9 = 12 + 0 - 8 =
2 + 17 = 17 - 8 = 14 - 9 = 11 + 5 - 8 =
11 - 8 = 9 + 8 = 10 - 8 = 17 - 8 - 8 =
8 + 4 = 18 - 9 = 14 + 4 = 14 - 8 - 2 =
16 - 8 = 8 + 3 = 9 + 10 = 5 + 6 - 8 =
19 - 10 = 5 + 9 = 18 - 8 = 4 + 6 + 9 =
8 + 5 = 12 - 9 = 17 - 9 = 5 + 13 - 8 =
15 - 9 = 16 - 1 = 18 - 10 = 12 + 3 - 8 =
16 - 9 = 11 + 2 = 8 + 8 = 19 - 8 + 7 =
12 - 8 = 13 - 9 = 7 + 3 = 13 - 8 + 6 =
7 + 8 = 15 - 8 = 11 - 9 = 12 + 0 - 8 =
2 + 17 = 17 - 8 = 14 - 9 = 11 + 5 - 8 =
11 - 8 = 9 + 8 = 10 - 8 = 17 - 8 - 8 =
8 + 4 = 18 - 9 = 14 + 4 = 14 - 8 - 2 =
16 - 8 = 8 + 3 = 9 + 10 = 5 + 6 - 8 =
19 - 10 = 5 + 9 = 18 - 8 = 4 + 6 + 9 =
答案:
13 3 8 10
6 15 8 7
7 13 16 18
4 4 10 11
15 7 2 4
19 9 5 8
3 17 2 1
12 9 18 4
8 11 19 3
9 14 10 19
6 15 8 7
7 13 16 18
4 4 10 11
15 7 2 4
19 9 5 8
3 17 2 1
12 9 18 4
8 11 19 3
9 14 10 19
3. 在□里填上合适的数。(建议用时2分钟)
16 - □ = 7 15 - □ = 7 □ + 6 = 14
□ - 8 = 5 12 - □ = 3 □ + 9 = 18
16 - □ = 8 4 + □ = 13 □ + 8 = 17
□ - 9 = 5 11 - □ = 3 8 + □ = 12
16 - □ = 7 15 - □ = 7 □ + 6 = 14
□ - 8 = 5 12 - □ = 3 □ + 9 = 18
16 - □ = 8 4 + □ = 13 □ + 8 = 17
□ - 9 = 5 11 - □ = 3 8 + □ = 12
答案:
9 8 8
13 9 9
8 9 9
14 8 4
13 9 9
8 9 9
14 8 4
查看更多完整答案,请扫码查看