2023年金钥匙提优训练课课练九年级化学上册人教版


注:目前有些书本章节名称可能整理的还不是很完善,但都是按照顺序排列的,请同学们按照顺序仔细查找。练习册 2023年金钥匙提优训练课课练九年级化学上册人教版 答案主要是用来给同学们做完题方便对答案用的,请勿直接抄袭。



《2023年金钥匙提优训练课课练九年级化学上册人教版》

参考答案第123页

查看更多完整答案,请扫码查看

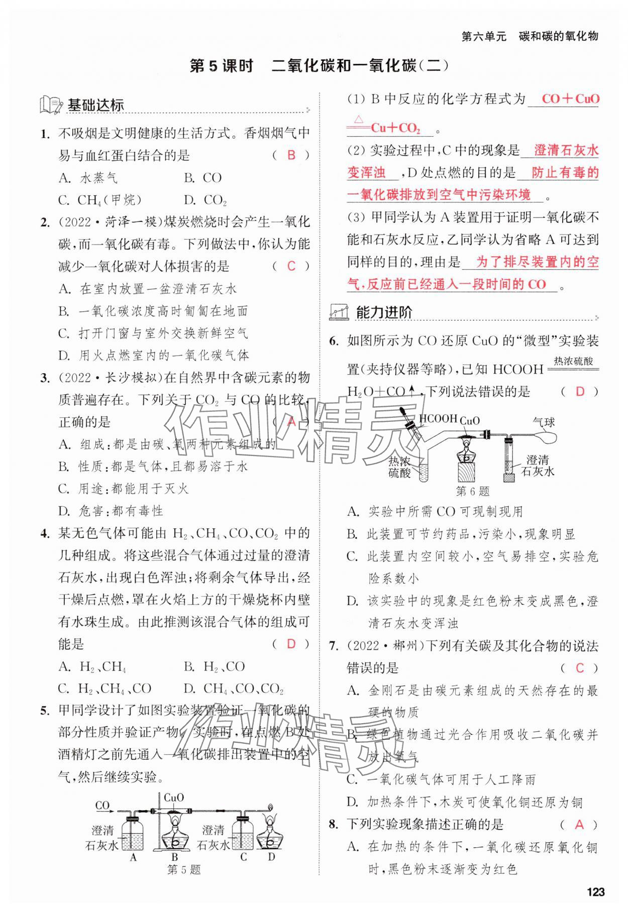
关闭