2025年口算题卡升级练一年级上册青岛版54制
注:目前有些书本章节名称可能整理的还不是很完善,但都是按照顺序排列的,请同学们按照顺序仔细查找。练习册 2025年口算题卡升级练一年级上册青岛版54制 答案主要是用来给同学们做完题方便对答案用的,请勿直接抄袭。
第63页
- 第1页
- 第2页
- 第3页
- 第4页
- 第5页
- 第6页
- 第7页
- 第8页
- 第9页
- 第10页
- 第11页
- 第12页
- 第13页
- 第14页
- 第15页
- 第16页
- 第17页
- 第18页
- 第19页
- 第20页
- 第21页
- 第22页
- 第23页
- 第24页
- 第25页
- 第26页
- 第27页
- 第28页
- 第29页
- 第30页
- 第31页
- 第32页
- 第33页
- 第34页
- 第35页
- 第36页
- 第37页
- 第38页
- 第39页
- 第40页
- 第41页
- 第42页
- 第43页
- 第44页
- 第45页
- 第46页
- 第47页
- 第48页
- 第49页
- 第50页
- 第51页
- 第52页
- 第53页
- 第54页
- 第55页
- 第56页
- 第57页
- 第58页
- 第59页
- 第60页
- 第61页
- 第62页
- 第63页
- 第64页
- 第65页
- 第66页
- 第67页
- 第68页
- 第69页
- 第70页
- 第71页
- 第72页
- 第73页
- 第74页
1. 在□里填上合适的数。
□+5= 12
□+4= 13
□+4= 11
7+□= 13
8+□= 12
8+□= 15
5+□= 14
□+6= 12
9+□= 16
□+5= 12
□+4= 13
□+4= 11
7+□= 13
8+□= 12
8+□= 15
5+□= 14
□+6= 12
9+□= 16
答案:
解析:这些题目都是基础的加法运算的逆运算题目,需要通过和与其中一个加数来求出另一个加数。
答案:
7+5= 12
9+4= 13
7+4= 11
7+6= 13
8+4= 12
8+7= 15
5+9= 14
6+6= 12
9+7= 16
答案:
7+5= 12
9+4= 13
7+4= 11
7+6= 13
8+4= 12
8+7= 15
5+9= 14
6+6= 12
9+7= 16
2. 在○里填上“>”、“<”或“=”。
6+7○15
6+9○18
7+8○7+6
8+7○14
11○8+6
6+6○5+7
4+8○13
2+9○14
5+8○19-9
6+7○15
6+9○18
7+8○7+6
8+7○14
11○8+6
6+6○5+7
4+8○13
2+9○14
5+8○19-9
答案:
6+7<15
6+9<18
7+8>7+6
8+7>14
11<8+6
6+6=5+7
4+8<13
2+9<14
5+8>19-9
6+9<18
7+8>7+6
8+7>14
11<8+6
6+6=5+7
4+8<13
2+9<14
5+8>19-9
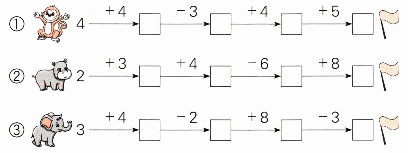
3. 速算,夺小旗。

① 4 +4 □ -3 □ +4 □ +5 □
② 2 +3 □ +4 □ -6 □ +8 □
③ 3 +4 □ -2 □ +8 □ -3 □
① 4 +4 □ -3 □ +4 □ +5 □
② 2 +3 □ +4 □ -6 □ +8 □
③ 3 +4 □ -2 □ +8 □ -3 □
答案:
①$4 + 4 = 8$;
$8 - 3 = 5$;
$5 + 4 = 9$;
$9 + 5 = 14$。
②$2 + 3 = 5$;
$5 + 4 = 9$;
$9 - 6 = 3$;
$3 + 8 = 11$。
③$3 + 4 = 7$;
$7 - 2 = 5$;
$5 + 8 = 13$;
$13 - 3 = 10$。
故答案依次为:①$8$;$5$;$9$;$14$;②$5$;$9$;$3$;$11$;③$7$;$5$;$13$;$10$。
$8 - 3 = 5$;
$5 + 4 = 9$;
$9 + 5 = 14$。
②$2 + 3 = 5$;
$5 + 4 = 9$;
$9 - 6 = 3$;
$3 + 8 = 11$。
③$3 + 4 = 7$;
$7 - 2 = 5$;
$5 + 8 = 13$;
$13 - 3 = 10$。
故答案依次为:①$8$;$5$;$9$;$14$;②$5$;$9$;$3$;$11$;③$7$;$5$;$13$;$10$。
4. 解决问题。

蘑菇房里面还有6只蚂蚁。一共有多少只?
□○□=□(只)
蘑菇房里面还有6只蚂蚁。一共有多少只?
□○□=□(只)
答案:
解析:本题考查加法运算。图片中蘑菇房外有$7$只蚂蚁,蘑菇房里面还有$6$只蚂蚁,求一共有多少只,用加法计算。
答案:$7 + 6 = 13$(只)。
答案:$7 + 6 = 13$(只)。
查看更多完整答案,请扫码查看