2025年百年学典快乐假期暑假作业一年级
注:目前有些书本章节名称可能整理的还不是很完善,但都是按照顺序排列的,请同学们按照顺序仔细查找。练习册 2025年百年学典快乐假期暑假作业一年级 答案主要是用来给同学们做完题方便对答案用的,请勿直接抄袭。
一、哪些叶子生病了?(把得数错的改正过来)
$5 + 38 =$
$5 + 38 =$
43
;$82 - 17 =$65
;$28 + 63 =$91
。
答案:
【解析】:
对于$5 + 38$,个位上$5+8 = 13$,向十位进$1$,十位上$3 + 1 = 4$,结果应为$43$,而不是$88$。
对于$45 - 7$,个位上$5$减$7$不够减,从十位借$1$当$10$,$15 - 7 = 8$,十位上$4$被借走$1$剩$3$,结果应为$38$,此题计算正确。
对于$82 - 17$,个位上$2$减$7$不够减,从十位借$1$当$10$,$12 - 7 = 5$,十位上$8$被借走$1$剩$7$,$7 - 1 = 6$,结果应为$65$,而不是$75$。
对于$33 + 26$,个位上$3+6 = 9$,十位上$3+2 = 5$,结果应为$59$,此题计算正确。
对于$28 + 63$,个位上$8+3 = 11$,向十位进$1$,十位上$2+6 + 1 = 9$,结果应为$91$,而不是$81$。
【答案】:
$5 + 38 = 43$;$82 - 17 = 65$;$28 + 63 = 91$。
对于$5 + 38$,个位上$5+8 = 13$,向十位进$1$,十位上$3 + 1 = 4$,结果应为$43$,而不是$88$。
对于$45 - 7$,个位上$5$减$7$不够减,从十位借$1$当$10$,$15 - 7 = 8$,十位上$4$被借走$1$剩$3$,结果应为$38$,此题计算正确。
对于$82 - 17$,个位上$2$减$7$不够减,从十位借$1$当$10$,$12 - 7 = 5$,十位上$8$被借走$1$剩$7$,$7 - 1 = 6$,结果应为$65$,而不是$75$。
对于$33 + 26$,个位上$3+6 = 9$,十位上$3+2 = 5$,结果应为$59$,此题计算正确。
对于$28 + 63$,个位上$8+3 = 11$,向十位进$1$,十位上$2+6 + 1 = 9$,结果应为$91$,而不是$81$。
【答案】:
$5 + 38 = 43$;$82 - 17 = 65$;$28 + 63 = 91$。
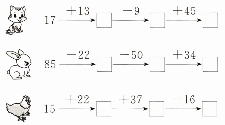
二、看谁跑得快。(算一算,填一填)

30
21
66
63
13
47
37
74
58
答案:
30 21 66
63 13 47
37 74 58
63 13 47
37 74 58
三、在$◯$里填上“>”“<”或“=”。
$63-19◯$
$64-16◯$
$63-19◯$
>
$35$ $28+35◯$>
$57$ $72-35◯$=
$37$$64-16◯$
<
$58$ $14+36◯$<
$76$ $46-17◯$<
$31$
答案:
> > =
四、列竖式计算。
$31+29=$
$31+29=$
60
$60-28=$32
$37+8=$45
(竖式略)
答案:
60 32 45(竖式略)
查看更多完整答案,请扫码查看