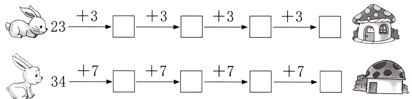
6. 小兔回家。

答案:
第一行:$26$、$29$、$32$、$35$;
第二行:$41$、$48$、$55$、$62$。
第二行:$41$、$48$、$55$、$62$。
7. 一共做了多少朵花?

答案:
7. $18+20=38$(朵)
8. 停车场原来有45辆车,又开来了9辆。现在停车场一共有多少辆
车?
车?
答案:
8. $45+9=54$(辆)
9. 找规律填数。

答案:
9. 32 5
10. 张大爷养了一群鸡,其中母鸡有25只,公鸡比母鸡少。
(1)张大爷最少养了多少只鸡?
(2)张大爷最多养了多少只鸡?
(1)张大爷最少养了多少只鸡?
(2)张大爷最多养了多少只鸡?
答案:
10.
(1)$25+1=26$(只)
(2)$25+24=49$(只)
(1)$25+1=26$(只)
(2)$25+24=49$(只)
查看更多完整答案,请扫码查看