第4页
- 第1页
- 第2页
- 第3页
- 第4页
- 第5页
- 第6页
- 第7页
- 第8页
- 第9页
- 第10页
- 第11页
- 第12页
- 第13页
- 第14页
- 第15页
- 第16页
- 第17页
- 第18页
- 第19页
- 第20页
- 第21页
- 第22页
- 第23页
- 第24页
- 第25页
- 第26页
- 第27页
- 第28页
- 第29页
- 第30页
- 第31页
- 第32页
- 第33页
- 第34页
- 第35页
- 第36页
- 第37页
- 第38页
- 第39页
- 第40页
- 第41页
- 第42页
- 第43页
- 第44页
- 第45页
- 第46页
- 第47页
- 第48页
- 第49页
- 第50页
- 第51页
- 第52页
- 第53页
- 第54页
- 第55页
- 第56页
- 第57页
- 第58页
- 第59页
- 第60页
- 第61页
- 第62页
- 第63页
- 第64页
- 第65页
- 第66页
- 第67页
- 第68页
- 第69页
- 第70页
- 第71页
- 第72页
- 第73页
- 第74页
一、行政区域的划分
1. 我国基本实行
2. 目前,我国有
1. 我国基本实行
省
(自治区、直辖市)、县(市、自治县)、乡(镇、民族乡)三级行政区划。国家根据需要,可以设立特别行政区。2. 目前,我国有
34
个省级行政区,包括23个省、5个自治区、4个直辖市和2个特别行政区。北京是中华人民共和国的首都。
答案:
1.省 2.34
二、行政区域的分布


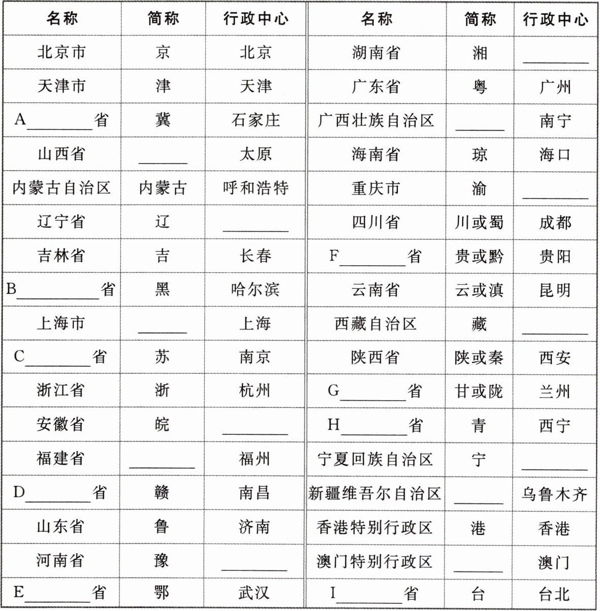
从左往右,自上而下:长沙 河北 桂 晋 重庆 沈阳 贵州 黑龙江 沪 拉萨 江苏 甘肃 合肥 青海 闽 银川 江西 新 郑州 澳 湖北 台湾
答案:
从左往右,自上而下:长沙 河北 桂 晋 重庆 沈阳 贵州 黑龙江 沪 拉萨 江苏 甘肃 合肥 青海 闽 银川 江西 新 郑州 澳 湖北 台湾
查看更多完整答案,请扫码查看