2025年暑假作业贵州人民出版社一年级数学人教版
注:目前有些书本章节名称可能整理的还不是很完善,但都是按照顺序排列的,请同学们按照顺序仔细查找。练习册 2025年暑假作业贵州人民出版社一年级数学人教版 答案主要是用来给同学们做完题方便对答案用的,请勿直接抄袭。
一、口算。
$15+2=
$43+5=
$15+2=
17
$ $80-40=40
$ $50-30=20
$ $22+8=30
$$43+5=
48
$ $42+5=47
$ $36+4=40
$ $8+20=28
$
答案:
17
40
20
30
48
47
40
28
40
20
30
48
47
40
28
二、我会填。
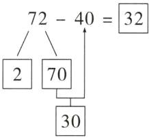
1. $72-40= □$ 先算( )减( ),
再算( )加( ),
最后等于( )。
2. $58-5= □$ 先算( )减( ),
再算( )加( ),
最后等于( )。
1. $72-40= □$ 先算( )减( ),
最后等于( )。
2. $58-5= □$ 先算( )减( ),
最后等于( )。
答案:
1.
70 40 30 2 32 2.
8 5 50 3 53
1.
三、看图写算式。

$24+20=
$24+20=
44
$ $24+2
=26
$ $55
-4
=51
$
答案:
44 2 26 55 4 51
查看更多完整答案,请扫码查看