2025年快乐假期暑假作业总复习三年级数学人教版南方出版社
注:目前有些书本章节名称可能整理的还不是很完善,但都是按照顺序排列的,请同学们按照顺序仔细查找。练习册 2025年快乐假期暑假作业总复习三年级数学人教版南方出版社 答案主要是用来给同学们做完题方便对答案用的,请勿直接抄袭。
一、我来填一填。

$23×4$:
$140×5$:
$43×2$:
$23×4$:
20
×4=80
,3
×4=12
,80
+12
=92
;$140×5$:
100
×5=500
,40
×5=200
,500
+200
=700
;$43×2$:
40
×2=80
,3
×2=6
,80
+6
=86
。
答案:
$23×4$:$80$,$12$,$92$;
$140×5$:$100$,$40$,$500$,$200$,$700$;
$43×2$:$40$,$3$,$80$,$6$,$86$。
$140×5$:$100$,$40$,$500$,$200$,$700$;
$43×2$:$40$,$3$,$80$,$6$,$86$。
二、看谁跑得快!
$5×10=$
$13×30=$
$16×30=$
$5×10=$
50
$330×30=$9900
$50×60=$3000
$13×30=$
390
$8×10=$80
$16×200=$3200
$16×30=$
480
$120×30=$3600
$140×50=$7000
答案:
$50$,$9900$,$3000$,$390$,$80$,$3200$,$480$,$3600$,$7000$。
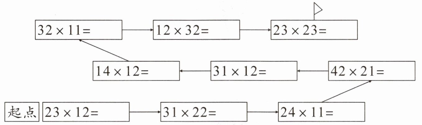
三、夺红旗。

(从左到右,从上到下依次为)
(从左到右,从上到下依次为)
276
;682
;264
;882
;372
;168
;352
;384
;529
答案:
$276$;$682$;$264$;$882$;$372$;$168$;$352$;$384$;$529$
四、算一算,填一填。

(
(
1258
) (1176
) (1102
)
答案:
1258、1176、1102。
查看更多完整答案,请扫码查看