口算基础过关 对 ( ) 题 ___分___秒
$360\div30=$ $16\times50=$ $800\times2=$ $45\times3=$
$845 - 25=$ $750\div5=$ $173 + 27=$ $14\times300=$
$324 + 114=$ $125\times4=$ $450\div9=$ $909\div9=$
$360\div30=$ $16\times50=$ $800\times2=$ $45\times3=$
$845 - 25=$ $750\div5=$ $173 + 27=$ $14\times300=$
$324 + 114=$ $125\times4=$ $450\div9=$ $909\div9=$
答案:
12 800 1600 135 820 150 200 4200 438 500 50 101
计算能力提升 对 ( ) 题 ___分___秒
1. 先说出运算顺序,再计算。
$(107 - 27)\div4$ $(50 + 750)\div(25 + 25)$ $[64 - (87 - 42)]\times15$
$450\div[(15 + 10)\times3]$ $276 + 280\div140 - 198$ $177 + 630\div7\times4$
1. 先说出运算顺序,再计算。
$(107 - 27)\div4$ $(50 + 750)\div(25 + 25)$ $[64 - (87 - 42)]\times15$
$450\div[(15 + 10)\times3]$ $276 + 280\div140 - 198$ $177 + 630\div7\times4$
答案:
1. 20 16 855 6 80 537
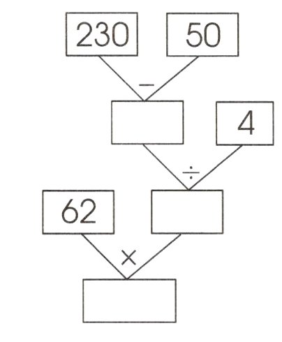
2. 按照顺序计算并填写下面的$\square$,然后列出综合算式。

答案:
2. 142 568 195
763 - [(296 - 154)×4] = 195
180 45 2790
(230 - 50)÷4×62 = 2790
763 - [(296 - 154)×4] = 195
180 45 2790
(230 - 50)÷4×62 = 2790
查看更多完整答案,请扫码查看