2025年国华考试中考总动员语文泸州专版


注:目前有些书本章节名称可能整理的还不是很完善,但都是按照顺序排列的,请同学们按照顺序仔细查找。练习册 2025年国华考试中考总动员语文泸州专版 答案主要是用来给同学们做完题方便对答案用的,请勿直接抄袭。



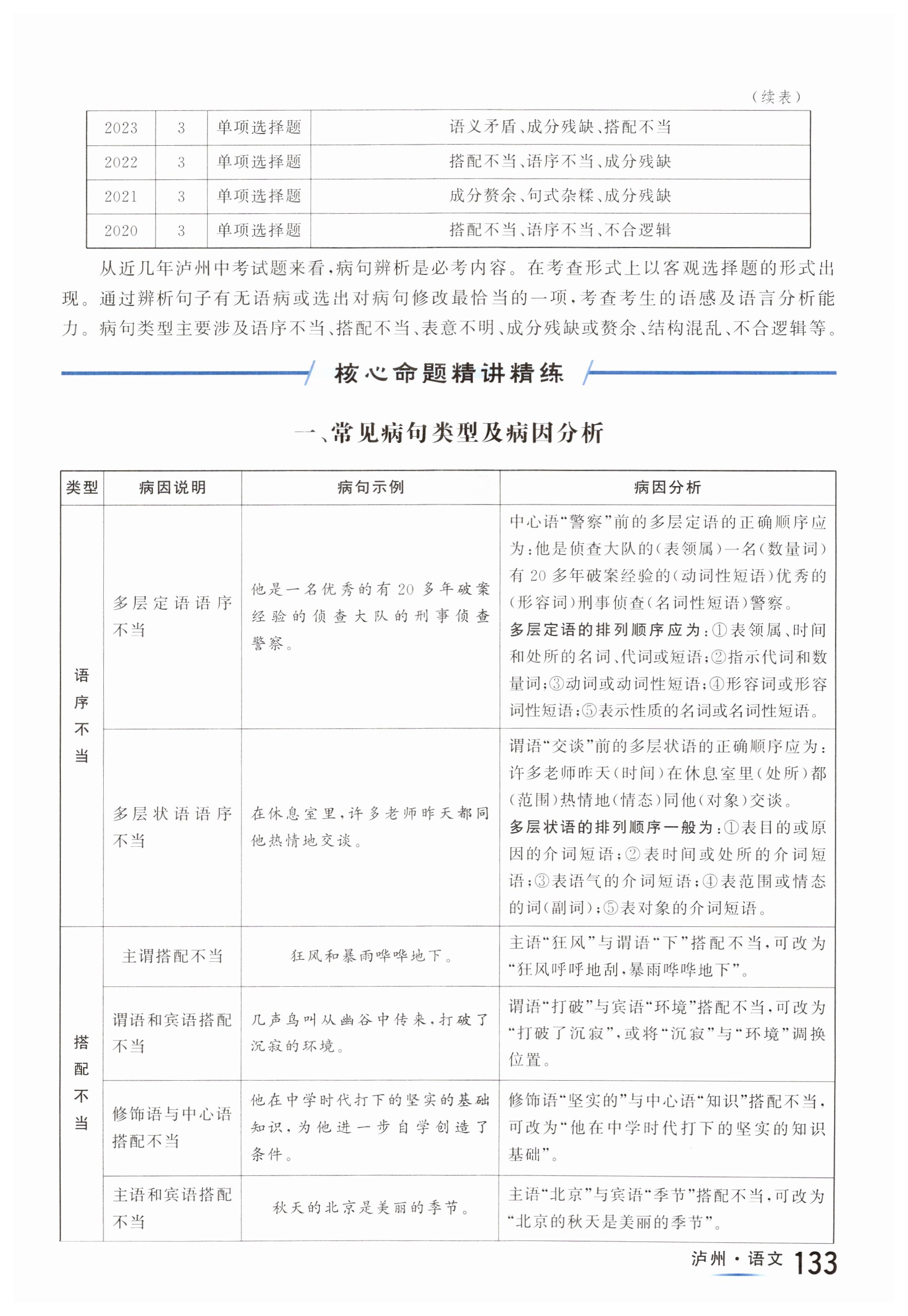
《2025年国华考试中考总动员语文泸州专版》

第133页

查看更多完整答案,请扫码查看

关闭