2024年学习之友七年级数学上册人教版


注:目前有些书本章节名称可能整理的还不是很完善,但都是按照顺序排列的,请同学们按照顺序仔细查找。练习册 2024年学习之友七年级数学上册人教版 答案主要是用来给同学们做完题方便对答案用的,请勿直接抄袭。



《2024年学习之友七年级数学上册人教版》

查看更多完整答案,请扫码查看

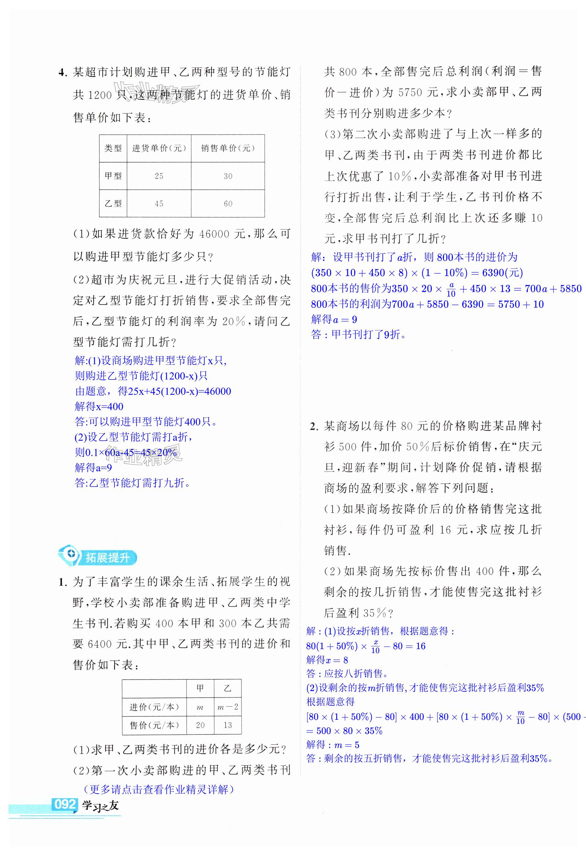
关闭