2024年全效学习八年级科学上册浙教版精华版
注:目前有些书本章节名称可能整理的还不是很完善,但都是按照顺序排列的,请同学们按照顺序仔细查找。练习册 2024年全效学习八年级科学上册浙教版精华版 答案主要是用来给同学们做完题方便对答案用的,请勿直接抄袭。
查看更多完整答案,请扫码查看
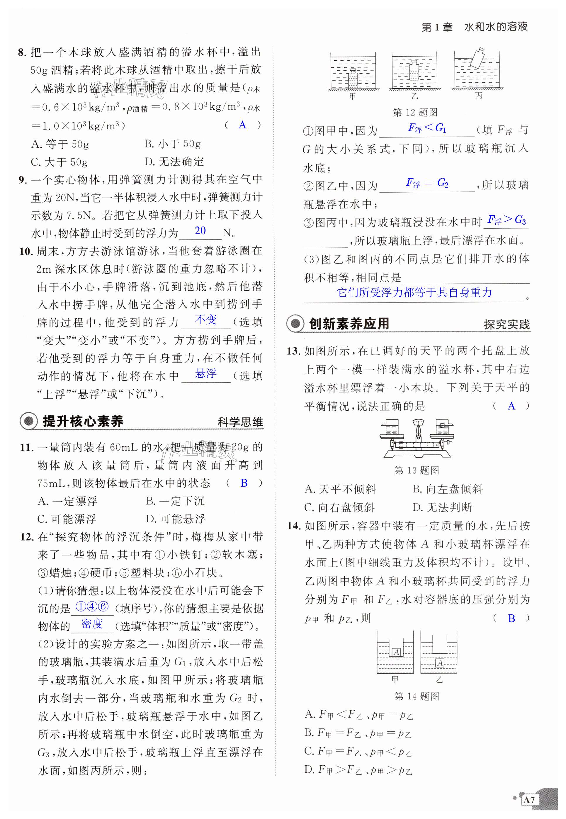
相关练习册答案