9.此月份以下四组城市气候特征基本相似的是                                           

A.墨尔本、阿拉木图                 B.罗马、开普敦

C.加尔各答、布宜诺斯艾利斯         D.武汉、洛杉矶

右图中a为北极圈,b为晨昏线,P点位于晨昏线的中点。

M、N为晨昏线与北极圈的交点,且M、N两点的经度差为90°。据图回答10―11题。

  • 答案

高考资源网( www.ks5u.com),中国最大的高考网站,您身边的高考专家。

政治参考答案  24―35 BCCDD ABADD CB

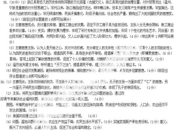
40(1)①改变单一的公有制经济的形式,确立了公有制为主体,多种所有制经济共同发展的社会主

义初级阶段的基本经济制度。

②以按劳分配为主体,多种分配方式并存,生产要素按贡献参与分配的分配制度。

③改变了国有企业完全国有资产的状况,实行了股份制改革,通过建立现代企业制度使企业效率提高。④建立了社会主义市场经济体制,调整国有经济布局,使国有经济从竞争性领域退出,民营经济蓬勃发展。

⑤积极实施“走出去”战略,开拓国际市场等。

⑥政府采取了一系列宏观调控措施,促进了浙江经济的发展。

⑦科技是第一生产力,创新意识以知识、技术为核心,在市场竞争中具有优势。

⑧企业不减员或少减员,可以保障劳动者充分就业,就业使得劳动力与生产资料相结合,生产出社会所需要的物质财富和精神财富,从而使人类社会得以存在和发展;

⑨劳动者通过就业取得劳动报酬,获得生活消费的来源,从而使社会劳动力能够不断再生产。

⑩劳动者的就业,有利于其实现自身的社会价值,丰富精神生活,提高精神境界,从而促进人的全面发展。

(2)①文化是一种社会精神力量,能在人们认识与改造世界的过程中转化为物质力量,对社会发展产生深刻的影响。

②文化与经济相交融,健康的文化促进社会经济的发展,为经济建设提供方向保证、精神动力和智力支持,文化生产力在现代经济中作用越来越突出。

③传统文化应在继承基础上发展,在发展过程中继承。“浙商”在传统文化的过程中,不仅激活了传统文化中的经济元素,而且赋予了浙江文化以时代的内涵。

④文化创新的途径在实践的基础上对传统文化推陈出新,革故鼎新,对外来文化海纳百川、博采众长。⑤人民群众是文化创新的主体

高考资源网( www.ks5u.com),中国最大的高考网站,您身边的高考专家。

 

 

关闭