1.下列每组词语中加点字的读音,全都不相同的一组是(3分)

A. 松/油    眼/火     河/埠    永/

B. 婚/巴    酱/油     头/弱    没/

C. 田/场    月/眩     彩/令    帖/烫 

D. 优/菜    包/根     延/藤    胡子/袖子

试题详情>>

2.下列各句中,没有错别字的一项是(3分)

A.A. 中国硫璃是中国古代文化与现代艺术的完美结合,其流光溢彩、变幻瑰丽,是东方人的精致细腻的体现,是思想情感与艺术的融会。

B. 春末夏初,大自然经过一个春天三阳开泰的闹腾和五彩缤纷的渲染,给万物注入了无限生机,逐渐进入孕育果实的夏天。

C. 漱玉堂立着李清照全身白色塑象。词人婷婷玉立,右手握一书卷,神色安谧地目视远方,仿佛在凝神吟颂,又像在构思酝酿新的词章。

D. 浙江乐叶光伏科技有限公司步步为赢,适应新形势,获取稳定的代工费,大大降低了公司在危机形势下的市场风险。

试题详情>>

3.下列各句中,加点的词语运用错误的一句是(3分)

A. 中央戏剧学院表演系八七班15年后《艺术人生》再聚首,昔日的同窗、今日的明星――江珊、胡军等,在台上侃侃而谈,回忆难忘的青葱岁月。

B. 围着欧洲殖民遗迹参观的游客,每每乘坐一种用各种绢花装饰得花团锦簇的人力三轮车,车厢后部放置一台音箱,放的几乎都是港台流行歌曲。

C. 当前学术界普遍存在急功近利、粗制滥造等浮躁现象,潜心钻研的学问家凤毛麟角,误人子弟的半瓶醋倒是比比皆是。

D. 有些领导干部徒有“公仆”之名,实则尸位素餐,既损害了党和政府的形象,又伤害了人民群众的感情,真让人寒心。

试题详情>>

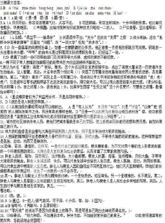
5.右侧是一幅漫画,看后请按要求答题。(4分)

(1)请用自己的话描述画面内容。

                                                   

                                                   

(2)请写出这幅漫画的寓意。

                                                  

试题详情>>

22. 七言律诗(七律);咏物

试题详情>>

23. 表现手法:①用典,原野上的红花是杜鹃口中的鲜血染成的,借用杜鹃啼血的典故传达出仕途失意的痛苦之情,含蓄隽永。②反衬,写故国春来依然欣欣自如的春草对子规哀啼漠然无情的表现,借春草作反衬,以乐景衬哀情,更突出了诗人孤身飘荡、哀告无门的悲惨命运。(手法各1分,分析各1分)

试题详情>>

24. (1)孔子的价值观:肯定正当的求利,但主张以义为根本,反对见利忘义。

韩非子的价值观:认为人与人之间只有利害关系,没有道义关系,都是为了追求各自的大利。

(2)赞成孔子的价值观。因为孔子强调义利的统一,既不排斥、否定利,又主张应以义为根本,有利于社会的稳定与发展,是一种理想的价值观。

试题详情>>
关闭