2025年名校课堂贵州人民出版社八年级生物上册北师大版
注:目前有些书本章节名称可能整理的还不是很完善,但都是按照顺序排列的,请同学们按照顺序仔细查找。练习册 2025年名校课堂贵州人民出版社八年级生物上册北师大版 答案主要是用来给同学们做完题方便对答案用的,请勿直接抄袭。
1. 传染病
(1)概念:由
(2)特点:
(1)概念:由
病原体
引起的,能在人与人之间或人与动物之间传播的疾病。(2)特点:
传染性
和流行性
。
答案:
1.
(1)病原体
(2)传染性 流行性
(1)病原体
(2)传染性 流行性
2. 传染病流行的三个要素
(1)传染源:能够散播
(2)传播途径:主要有空气传播、水和食物传播、接触传播、血液传播、土壤传播和
(3)易感人群:对某种传染病缺乏
(1)传染源:能够散播
病原体
的人或动物。(2)传播途径:主要有空气传播、水和食物传播、接触传播、血液传播、土壤传播和
生物媒介传播
等方式。(3)易感人群:对某种传染病缺乏
免疫力
而容易感染该病的人群。
答案:
2.
(1)病原体
(2)生物媒介传播
(3)免疫力
(1)病原体
(2)生物媒介传播
(3)免疫力
3. 预防传染病
(1)控制
(2)切断
(3)保护
(1)控制
传染源
。如“五早”(早发现、早报告、早诊断、早隔离、早治疗),及时处理患病动物等。(2)切断
传播途径
。如讲究卫生、消灭传播媒介、消毒等。(3)保护
易感人群
。如远离病区,加强体育锻炼,增强体质,预防接种等。
答案:
3.
(1)传染源
(2)传播途径
(3)易感人群
(1)传染源
(2)传播途径
(3)易感人群
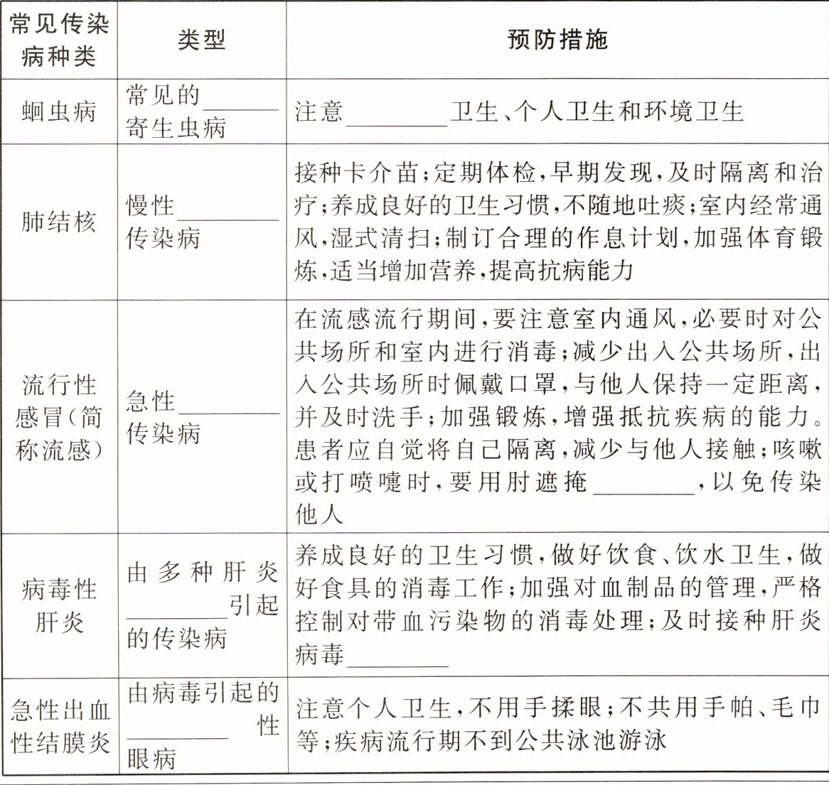
二、认识常见的传染病有利于采取预防措施

答案:
消化道 饮食 呼吸道 呼吸道 口鼻
病毒 疫苗 传染
病毒 疫苗 传染
【微判断】
1. 由病原体引起的疾病叫作传染病。(
2. 媒介生物能携带和传播病原体,属于传染源。(
3. 给生活环境消毒属于切断传播途径。(
1. 由病原体引起的疾病叫作传染病。(
×
)2. 媒介生物能携带和传播病原体,属于传染源。(
×
)3. 给生活环境消毒属于切断传播途径。(
√
)
答案:
1.× 2.× 3.√
查看更多完整答案,请扫码查看