第97页
- 第1页
- 第2页
- 第3页
- 第4页
- 第5页
- 第6页
- 第7页
- 第8页
- 第9页
- 第10页
- 第11页
- 第12页
- 第13页
- 第14页
- 第15页
- 第16页
- 第17页
- 第18页
- 第19页
- 第20页
- 第21页
- 第22页
- 第23页
- 第24页
- 第25页
- 第26页
- 第27页
- 第28页
- 第29页
- 第30页
- 第31页
- 第32页
- 第33页
- 第34页
- 第35页
- 第36页
- 第37页
- 第38页
- 第39页
- 第40页
- 第41页
- 第42页
- 第43页
- 第44页
- 第45页
- 第46页
- 第47页
- 第48页
- 第49页
- 第50页
- 第51页
- 第52页
- 第53页
- 第54页
- 第55页
- 第56页
- 第57页
- 第58页
- 第59页
- 第60页
- 第61页
- 第62页
- 第63页
- 第64页
- 第65页
- 第66页
- 第67页
- 第68页
- 第69页
- 第70页
- 第71页
- 第72页
- 第73页
- 第74页
- 第75页
- 第76页
- 第77页
- 第78页
- 第79页
- 第80页
- 第81页
- 第82页
- 第83页
- 第84页
- 第85页
- 第86页
- 第87页
- 第88页
- 第89页
- 第90页
- 第91页
- 第92页
- 第93页
- 第94页
- 第95页
- 第96页
- 第97页
- 第98页
- 第99页
- 第100页
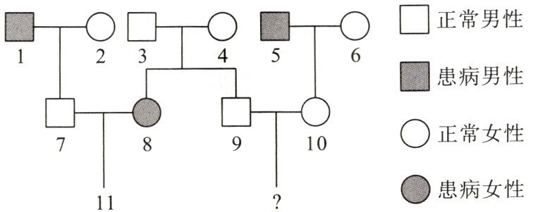
2. 如图是由一对基因(用A、a表示)控制的人的遗传病图解。下列叙述错误的是(

A.3号、4号个体的基因组成均为Aa
B.9号个体的基因组成为AA或Aa
C.11号个体是一个患病男孩的概率为1/4
D.9号、10号个体生一个患病孩子的概率为1/2
D
)。A.3号、4号个体的基因组成均为Aa
B.9号个体的基因组成为AA或Aa
C.11号个体是一个患病男孩的概率为1/4
D.9号、10号个体生一个患病孩子的概率为1/2
答案:
2. D
3. 在春秋战国时期就有“男女同姓,其生不蕃”的说法,由此可见,中国人很早就认识到,近亲结婚容易生出不健康的孩子。出现这种现象的原因是(
A.近亲结婚后代患遗传病的可能性较大
B.近亲结婚容易导致男女比例失衡
C.近亲结婚容易导致家庭不和睦
D.近亲结婚生育的孩子都不健康
A
)。A.近亲结婚后代患遗传病的可能性较大
B.近亲结婚容易导致男女比例失衡
C.近亲结婚容易导致家庭不和睦
D.近亲结婚生育的孩子都不健康
答案:
3. A
1. 如图是人类某种遗传病(显性基因用D表示,隐性基因用d表示)的家族遗传图解。请据图回答问题。

(1) 图中Ⅰ₁、Ⅰ₂表现正常,而后代中出现了患病个体,这种现象在生物学上称为
(2) Ⅰ₁的基因组成为
(3) 致病基因在Ⅰ₂和Ⅱ₅间传递的桥梁的染色体组成是
(4) 若Ⅲ₁₂患该遗传病的概率为1/2,则Ⅱ₈的基因组成是
(5) Ⅲ₁₀与Ⅲ₁₂之间不能婚配的原因是
(6) 若Ⅲ₉与Ⅲ₁₀是一对双胞胎,她们成年以后,各自生活在不同环境中,两人的肤色、行为方式等出现很大差异。由此可见,生物的性状是由
(1) 图中Ⅰ₁、Ⅰ₂表现正常,而后代中出现了患病个体,这种现象在生物学上称为
变异
。(2) Ⅰ₁的基因组成为
Dd
;Ⅱ₄携带致病基因的概率为2/3
。(3) 致病基因在Ⅰ₂和Ⅱ₅间传递的桥梁的染色体组成是
22条常染色体+X染色体
。(4) 若Ⅲ₁₂患该遗传病的概率为1/2,则Ⅱ₈的基因组成是
Dd
。(5) Ⅲ₁₀与Ⅲ₁₂之间不能婚配的原因是
Ⅲ₁₀和Ⅲ₁₂是近亲,可能携带相同的致病基因,近亲结婚后代患遗传病的概率提高
。(6) 若Ⅲ₉与Ⅲ₁₀是一对双胞胎,她们成年以后,各自生活在不同环境中,两人的肤色、行为方式等出现很大差异。由此可见,生物的性状是由
基因和环境
共同作用的结果。
答案:
(1) 变异
(2) Dd 2/3
(3) 22条常染色体+X染色体
(4) Dd
(5) Ⅲ₁₀和Ⅲ₁₂是近亲,可能携带相同的致病基因,近亲结婚后代患遗传病的概率提高
(6) 基因和环境
(1) 变异
(2) Dd 2/3
(3) 22条常染色体+X染色体
(4) Dd
(5) Ⅲ₁₀和Ⅲ₁₂是近亲,可能携带相同的致病基因,近亲结婚后代患遗传病的概率提高
(6) 基因和环境
查看更多完整答案,请扫码查看