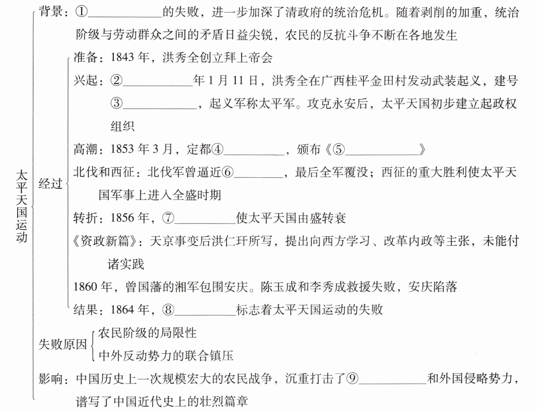
背景:①____的失败,进一步加深了清政府的统治危机。随着剥削的加重,统治阶级与劳动群众之间的矛盾日益尖锐,农民的反抗斗争不断在各地发生
准备:1843年,洪秀全创立拜上帝会
兴起:②____年1月11日,洪秀全在广西桂平金田村发动武装起义,建号③____,起义军称太平军。攻克永安后,太平天国初步建立起政权组织
高潮:1853年3月,定都④____,颁布《⑤____》
北伐和西征:北伐军曾逼近⑥____,最后全军覆没;西征的重大胜利使太平天国军事上进入全盛时期
转折:1856年,⑦____使太平天国由盛转衰
《资政新篇》:天京事变后洪仁玕所写,提出向西方学习、改革内政等主张,未能付诸实践
1860年,曾国藩的湘军包围安庆。陈玉成和李秀成救援失败,安庆陷落
结果:1864年,⑧____标志着太平天国运动的失败
失败原因
- 农民阶级的局限性
- 中外反动势力的联合镇压
影响:中国历史上一次规模宏大的农民战争,沉重打击了⑨____和外国侵略势力,谱写了中国近代史上的壮烈篇章

准备:1843年,洪秀全创立拜上帝会
兴起:②____年1月11日,洪秀全在广西桂平金田村发动武装起义,建号③____,起义军称太平军。攻克永安后,太平天国初步建立起政权组织
高潮:1853年3月,定都④____,颁布《⑤____》
北伐和西征:北伐军曾逼近⑥____,最后全军覆没;西征的重大胜利使太平天国军事上进入全盛时期
转折:1856年,⑦____使太平天国由盛转衰
《资政新篇》:天京事变后洪仁玕所写,提出向西方学习、改革内政等主张,未能付诸实践
1860年,曾国藩的湘军包围安庆。陈玉成和李秀成救援失败,安庆陷落
结果:1864年,⑧____标志着太平天国运动的失败
失败原因
- 农民阶级的局限性
- 中外反动势力的联合镇压
影响:中国历史上一次规模宏大的农民战争,沉重打击了⑨____和外国侵略势力,谱写了中国近代史上的壮烈篇章
答案:
①鸦片战争 ②1851 ③太平天国 ④天京 ⑤天朝田亩制度 ⑥天津 ⑦天京事变 ⑧天京陷落 ⑨清朝的统治
1. 某学校排练课本剧,主要剧目有金田起义、定都天京、北伐和西征、抗击洋枪队等,据此判断该课本剧反映的历史人物应该是( )。
A.洪秀全
B.林则徐
C.李秀成
D.曾国藩
A.洪秀全
B.林则徐
C.李秀成
D.曾国藩
答案:
A
2. 运用示意图展示知识间的联系,便于我们更加清晰地认识历史事物。下面示意图可用于帮助我们认识太平天国运动的( )。

A.背景
B.经过
C.结果
D.影响
A.背景
B.经过
C.结果
D.影响
答案:
A
查看更多完整答案,请扫码查看