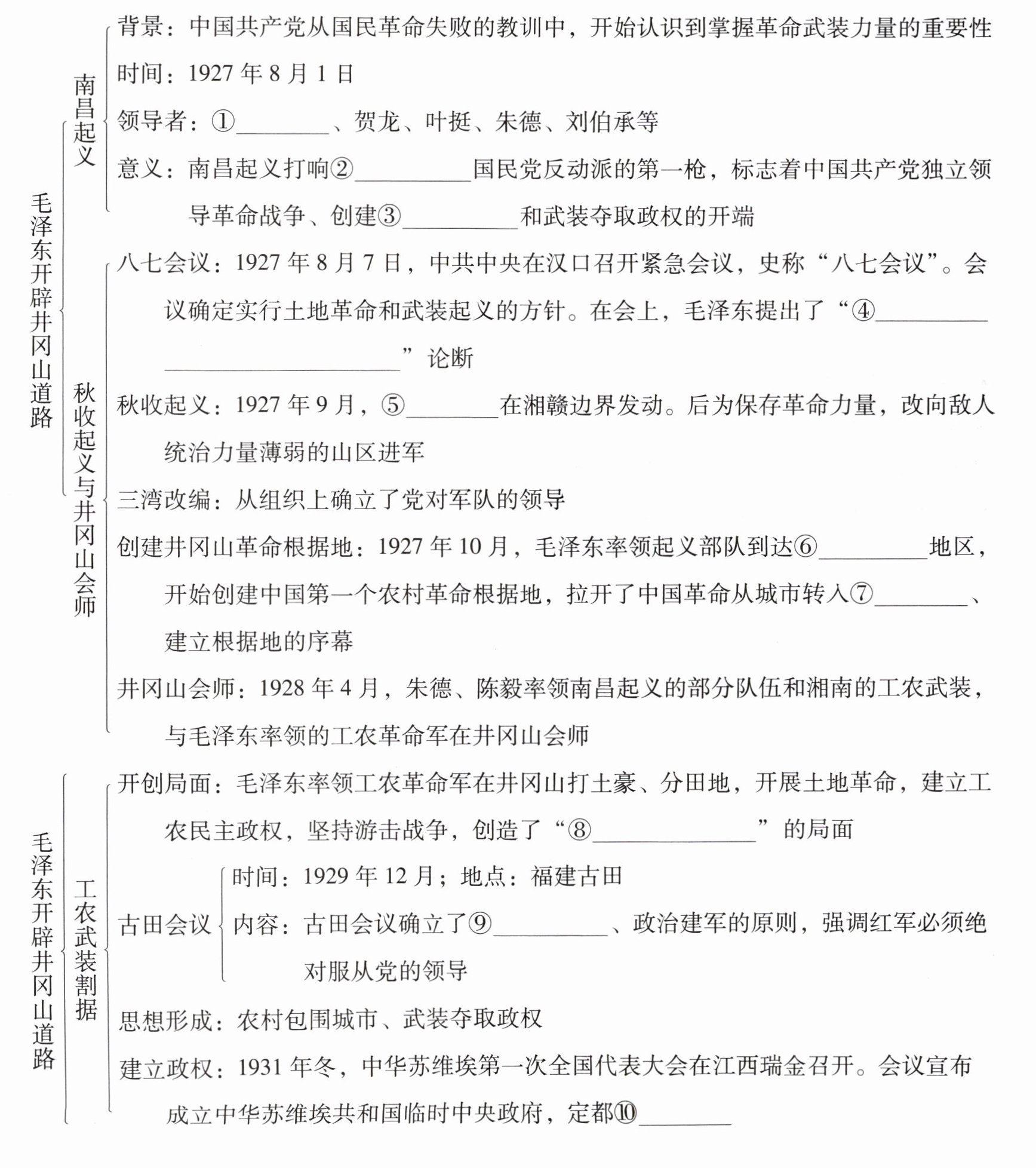
南昌起义
- 背景:中国共产党从国民革命失败的教训中,开始认识到掌握革命武装力量的重要性
- 时间:1927 年 8 月 1 日
- 领导者:①______、贺龙、叶挺、朱德、刘伯承等
- 意义:南昌起义打响②______国民党反动派的第一枪,标志着中国共产党独立领导革命战争、创建③______和武装夺取政权的开端
秋收起义与井冈山会师
- 八七会议:1927 年 8 月 7 日,中共中央在汉口召开紧急会议,史称“八七会议”。会议确定实行土地革命和武装起义的方针。在会上,毛泽东提出了“④______”论断
- 秋收起义:1927 年 9 月,⑤______在湘赣边界发动。后为保存革命力量,改向敌人统治力量薄弱的山区进军
- 三湾改编:从组织上确立了党对军队的领导
- 创建井冈山革命根据地:1927 年 10 月,毛泽东率领起义部队到达⑥______地区,开始创建中国第一个农村革命根据地,拉开了中国革命从城市转入⑦______、建立根据地的序幕
- 井冈山会师:1928 年 4 月,朱德、陈毅率领南昌起义的部分队伍和湘南的工农武装,与毛泽东率领的工农革命军在井冈山会师
工农武装割据
- 开创局面:毛泽东率领工农革命军在井冈山打土豪、分田地,开展土地革命,建立工农民主政权,坚持游击战争,创造了“⑧______”的局面
- 古田会议
时间:1929 年 12 月;地点:福建古田
内容:古田会议确立了⑨______、政治建军的原则,强调红军必须绝对服从党的领导
- 思想形成:农村包围城市、武装夺取政权
- 建立政权:1931 年冬,中华苏维埃第一次全国代表大会在江西瑞金召开。会议宣布成立中华苏维埃共和国临时中央政府,定都⑩______

- 背景:中国共产党从国民革命失败的教训中,开始认识到掌握革命武装力量的重要性
- 时间:1927 年 8 月 1 日
- 领导者:①______、贺龙、叶挺、朱德、刘伯承等
- 意义:南昌起义打响②______国民党反动派的第一枪,标志着中国共产党独立领导革命战争、创建③______和武装夺取政权的开端
秋收起义与井冈山会师
- 八七会议:1927 年 8 月 7 日,中共中央在汉口召开紧急会议,史称“八七会议”。会议确定实行土地革命和武装起义的方针。在会上,毛泽东提出了“④______”论断
- 秋收起义:1927 年 9 月,⑤______在湘赣边界发动。后为保存革命力量,改向敌人统治力量薄弱的山区进军
- 三湾改编:从组织上确立了党对军队的领导
- 创建井冈山革命根据地:1927 年 10 月,毛泽东率领起义部队到达⑥______地区,开始创建中国第一个农村革命根据地,拉开了中国革命从城市转入⑦______、建立根据地的序幕
- 井冈山会师:1928 年 4 月,朱德、陈毅率领南昌起义的部分队伍和湘南的工农武装,与毛泽东率领的工农革命军在井冈山会师
工农武装割据
- 开创局面:毛泽东率领工农革命军在井冈山打土豪、分田地,开展土地革命,建立工农民主政权,坚持游击战争,创造了“⑧______”的局面
- 古田会议
时间:1929 年 12 月;地点:福建古田
内容:古田会议确立了⑨______、政治建军的原则,强调红军必须绝对服从党的领导
- 思想形成:农村包围城市、武装夺取政权
- 建立政权:1931 年冬,中华苏维埃第一次全国代表大会在江西瑞金召开。会议宣布成立中华苏维埃共和国临时中央政府,定都⑩______
答案:
①周恩来 ②武装反抗 ③人民军队 ④政权是由枪杆子中取得的 ⑤毛泽东 ⑥井冈山 ⑦农村 ⑧工农武装割据 ⑨思想建党 ⑩瑞金
查看更多完整答案,请扫码查看