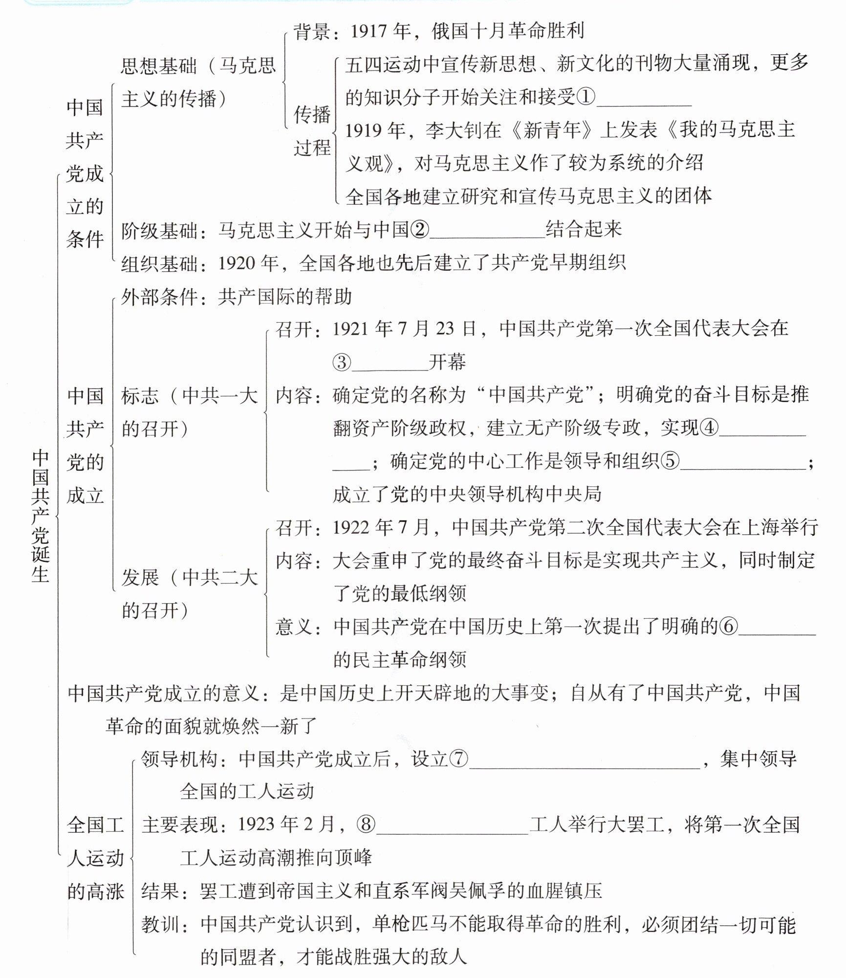
中国共产党诞生
- 中国共产党成立的条件
思想基础(马克思主义的传播)
背景:1917年,俄国十月革命胜利
传播过程:
五四运动中宣传新思想、新文化的刊物大量涌现,更多的知识分子开始关注和接受①______
1919年,李大钊在《新青年》上发表《我的马克思主义观》,对马克思主义作了较为系统的介绍
全国各地建立研究和宣传马克思主义的团体
阶级基础:马克思主义开始与中国②______结合起来
组织基础:1920年,全国各地也先后建立了共产党早期组织
外部条件:共产国际的帮助
- 中国共产党的成立
标志(中共一大的召开)
召开:1921年7月23日,中国共产党第一次全国代表大会在③______开幕
内容:
确定党的名称为“中国共产党”;
明确党的奋斗目标是推翻资产阶级政权,建立无产阶级专政,实现④______;
确定党的中心工作是领导和组织⑤______;
成立了党的中央领导机构中央局
发展(中共二大的召开)
召开:1922年7月,中国共产党第二次全国代表大会在上海举行
内容:大会重申了党的最终奋斗目标是实现共产主义,同时制定了党的最低纲领
意义:中国共产党在中国历史上第一次提出了明确的⑥______的民主革命纲领
- 中国共产党成立的意义:是中国历史上开天辟地的大事变;自从有了中国共产党,中国革命的面貌就焕然一新了
- 全国工人运动的高涨
领导机构:中国共产党成立后,设立⑦______,集中领导全国的工人运动
主要表现:1923年2月,⑧______工人举行大罢工,将第一次全国工人运动高潮推向顶峰
结果:罢工遭到帝国主义和直系军阀吴佩孚的血腥镇压
教训:中国共产党认识到,单枪匹马不能取得革命的胜利,必须团结一切可能的同盟者,才能战胜强大的敌人

- 中国共产党成立的条件
思想基础(马克思主义的传播)
背景:1917年,俄国十月革命胜利
传播过程:
五四运动中宣传新思想、新文化的刊物大量涌现,更多的知识分子开始关注和接受①______
1919年,李大钊在《新青年》上发表《我的马克思主义观》,对马克思主义作了较为系统的介绍
全国各地建立研究和宣传马克思主义的团体
阶级基础:马克思主义开始与中国②______结合起来
组织基础:1920年,全国各地也先后建立了共产党早期组织
外部条件:共产国际的帮助
- 中国共产党的成立
标志(中共一大的召开)
召开:1921年7月23日,中国共产党第一次全国代表大会在③______开幕
内容:
确定党的名称为“中国共产党”;
明确党的奋斗目标是推翻资产阶级政权,建立无产阶级专政,实现④______;
确定党的中心工作是领导和组织⑤______;
成立了党的中央领导机构中央局
发展(中共二大的召开)
召开:1922年7月,中国共产党第二次全国代表大会在上海举行
内容:大会重申了党的最终奋斗目标是实现共产主义,同时制定了党的最低纲领
意义:中国共产党在中国历史上第一次提出了明确的⑥______的民主革命纲领
- 中国共产党成立的意义:是中国历史上开天辟地的大事变;自从有了中国共产党,中国革命的面貌就焕然一新了
- 全国工人运动的高涨
领导机构:中国共产党成立后,设立⑦______,集中领导全国的工人运动
主要表现:1923年2月,⑧______工人举行大罢工,将第一次全国工人运动高潮推向顶峰
结果:罢工遭到帝国主义和直系军阀吴佩孚的血腥镇压
教训:中国共产党认识到,单枪匹马不能取得革命的胜利,必须团结一切可能的同盟者,才能战胜强大的敌人
答案:
①马克思主义 ②工人运动 ③上海 ④共产主义 ⑤工人运动 ⑥反帝反封建 ⑦中国劳动组合书记部 ⑧京汉铁路
查看更多完整答案,请扫码查看